赛罕2022规划:新建24所学校,新医院交付
扫描到手机,新闻随时看
扫一扫,用手机看文章
更加方便分享给朋友

前不久,血拼哥盘点了新城区2022重点规划项目,详情见《新城区2022年规划抢先看!新建8所学校!重点项目投资超千亿》。
随时间推移,呼市四大城区中牌面担当——赛罕区2022年较新规划曝光,包含产业布局,学校建设,医疗配套,社区配套、老旧小区改造等,血拼梳理重点信息,快速了解城建新动向。
光伏及半导体和硅材料产业集群:努力打造高端化、低碳化、多元化、全链条产业园,打造千亿级中环产业城,以中环产业园为基础,对标上海张江高科技园区、苏州工业园等国内高端工业园区模式规划建设,实现产业升级、配套设施升级、服务功能升级。现代化工产业集群:以金桥开发区已有的三家化工企业为载体,打造以石油化工和化学新材料为主导的产业集聚示范区。
作为呼市传统的教育强区之一,近些年,赛罕区教育配套快速落地,包括锡小、南门外、大学路、39中、35中等一批老牌名校先后成立教育集团,从2018年开始,赛罕区7个教育集团通过分校,联盟办学,合作办学等,落地学校已达21所。从2022年起赛罕区三年将再建成14所中小学,10所公办幼儿园,实现义务教育优质均衡,学前教育以普惠为主;按照目前已有规划,学校建设名单如下:39中金地校区&锡小三分校:2021年9月完成主体封顶,目前正进行收尾工作,预计2022年开放招生;

学校位于乌海大街与呼伦路交汇处(地铁站帅家营站旁),总建面36162.47平方米,包含教学楼、报告厅、400m操场、风雨操场等。合计48个班,小学24个班,初中24个班,未来可提供学位2280个。

哈达路小学:学校于2021年报规,目前围挡已立,开始布局前期工;

哈达路小学位于阿尔山路西侧,总投资9000万,公立办学,未来由大学路小学负责教育管理,总占地38.489亩,合计24个班,预计2023年投用。

东岸国际旁小学:在呼市2021年第五次土拍出让中,雅世集团(东岸国际)取得位于如意板块的2021017地块,按照竞拍要求,开发商需要配建1所小学,目前尚无明确消息,等待后续吧。

保全庄板块教育用地:位于保全庄街北侧,银河南街南侧,规划有教育用地,目前等待消息。

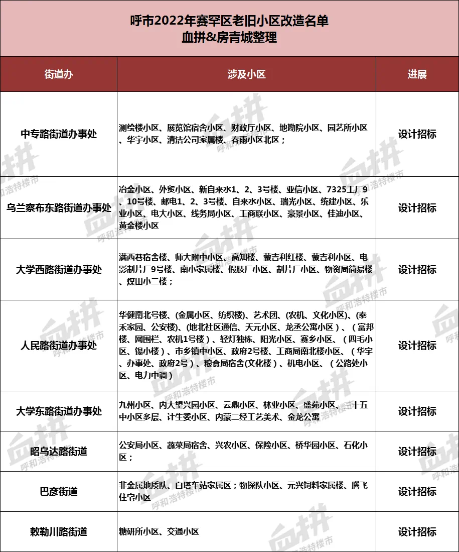
2022年,赛罕区将改造老旧小区75个,改造内容包括单元门,楼体标识,保温层,窗户,楼道楼梯等;小区内配套改造包括,供热管网改造、给水管网改造、排水管网改造、室外电网改造、安防改造、院面道路改造、围墙改造、绿化改造、便民设施改造等工程。目前75个改造小区设计项目已进行招标,招标完成后将逐步开启施工。

此外,面对人口老龄化问题,赛罕区计划在每个社区建设一个为老服务中心,目前仕奇社区居家养老服务综合体已经投入使用,包含康乐休养中心,照护中心,为老餐厅,日间照料室等。


此外,2020年开工的赛罕区医院也进入施工收尾,预计2022年7月15日完工;

赛罕区医院新址位于乌海大街以北、青河路以西,总建筑面积62911.75平方米,总投资4.49亿元,设计病床490张,新址规模将是现有医院10倍以上。包括门急诊楼(地上三层),南、北住院楼(地上九层),办公楼(地上三层)以及附属用房,是一所“大专科、小综合”的二级甲等综合医院。
未来赛罕区医院将打造康复为中心的康复专科、以内科内分泌为中心的糖尿病足专科和妇产科为中心的产科3个重点专科,提升周边医疗服务水平。
未来赛罕区还将打造核心行政商务区、电子商务示范区、大学生双创示范区,通过提供创业空间、金融服务、人才公寓、发放租房补贴、建设保障性租赁住房等措施,吸纳大学生留在赛罕区就业创业。使赛罕区三年内实现常住人口过百万,助力全市人口尽快突破四百万,值得一提,根据七普人口数据,赛罕区常住人口已经达到88万,三年冲击百万目标很有希望。
赛罕区新一年规划蓝图已出,有你关注的项目吗?
作者:血拼哥
责任编辑:血拼哥
信息整理:呼和浩特新闻网、呼和浩特公共资源交易中心等
声明:本文由入驻焦点开放平台的作者撰写,除焦点官方账号外,观点仅代表作者本人,不代表焦点立场。


