回民区新增小学效果图曝光、修50个口袋公园、健康谷道路更名
扫描到手机,新闻随时看
扫一扫,用手机看文章
更加方便分享给朋友

由祥生捐建的位于城西回民区的太平街小学祥生校区近日曝光了学校效果图。
该校是2021年4月30日,祥生与回民区政府签约捐建,学校位置在巴彦树贵街以北、阿拉善北路以西。
始建于 1948年的太平街小学是一座70余载的首府名校,现有中级以上职称教师38人,近年来相继荣获全国新课程理论与实践研究先进实验学校、全国少年儿童科学体验活动示范学校、内蒙古自治区义务教育示范学校、呼和浩特市现代教育先进学校等国家及省市级荣誉。
新校区建设有利于促进周边适龄学生入读,去年血拼哥看到网友爆料,围挡已经立起来了,希望今年能顺利动工建设。


呼市回民区将新建50个口袋公园!
根据规划,2022年回民区将要落地建设50个口袋公园,合计用地面积72678.91 ㎡,其中绿化面积48622.42 ㎡,还将建设附属的景观照明等工程,预计工期292天。
此外,呼市2022年整体计划新建、续建、改造城市绿道300公里,新建口袋公园、社区游园、体育公园300个;未来享受推门见绿的生活指日可待,期待早日落成吧!

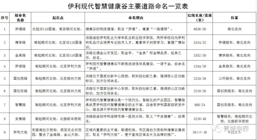
呼和浩特伊利健康谷范围内9条道路更名。

2月初,国家发布跨境电子商务实验区扩容名单,内蒙古新增鄂尔多斯市在列,内蒙古的实验区由3个增加到4个,呼和浩特、赤峰、满洲里已经入选。
2022年1月22日,国务院同意在鄂尔多斯市、扬州市、镇江市、泰州市、金华市、舟山市、马鞍山市、宣城市、景德镇市、上饶市、淄博市、日照市、襄阳市、韶关市、汕尾市、河源市、阳江市、清远市、潮州市、揭阳市、云浮市、南充市、眉山市、红河哈尼族彝族自治州、宝鸡市、喀什地区、阿拉山口市等27个城市和地区设立跨境电子商务综合试验区。
截至目前,我国共有跨境电商综合试验区132个。
根据统计2021年,中国(呼和浩特)跨境电子商务综合试验区各方面工作稳步推进,全年完成跨境业务248.25万单,实现贸易额3.06亿元。
2022年,呼市将继续对和林格尔新区实验区加大投资。

来源:内蒙古和林格尔新区
责任编辑:地产扒贤王
注:内容来自开发商,新区官微、呼市自然资源局等
声明:本文由入驻焦点开放平台的作者撰写,除焦点官方账号外,观点仅代表作者本人,不代表焦点立场。


