好消息!呼和浩特将建城市绿道,快看看在哪?
扫描到手机,新闻随时看
扫一扫,用手机看文章
更加方便分享给朋友
来源:呼和浩特新闻网

呼和浩特新闻网小编从呼和浩特市公共资源交易监督管理局了解到,玉泉区2021年昭君路、209国道城市绿道建设项目已经在呼和浩特市玉泉区住房和城乡建设局备案。招标人为呼和浩特市玉泉区住建局园林绿化管理所,工程所需资金来源国有投资100%,自筹0%,政府投资100%,非国有投资0%,工程计划投资2888.69万元。项目已具备招标条件,现对该项目进行公开招标。

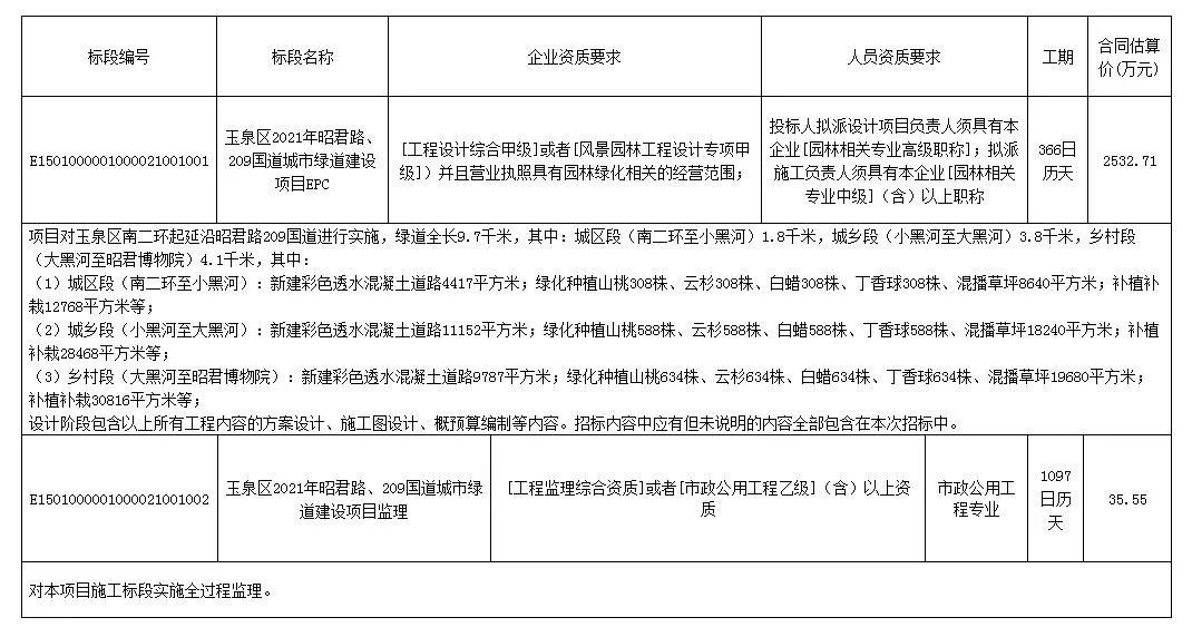
(一)项目名称:玉泉区2021年昭君路、209国道城市绿道建设项目
(二)建设地点:呼和浩特市玉泉区
(三)招标内容:
项目对玉泉区南二环起延沿昭君路209国道进行实施,绿道全长9.7千米,其中:城区段(南二环至小黑河)1.8千米,城乡段(小黑河至大黑河)3.8千米,乡村段(大黑河至昭君博物院)4.1千米,其中:
(1)城区段(南二环至小黑河):新建彩色透水混凝土道路4417平方米;绿化种植山桃308株、云杉308株、白蜡308株、丁香球308株、混播草坪8640平方米;补植补栽12768平方米等;
(2)城乡段(小黑河至大黑河):新建彩色透水混凝土道路11152平方米;绿化种植山桃588株、云杉588株、白蜡588株、丁香球588株、混播草坪18240平方米;补植补栽28468平方米等;
(3)乡村段(大黑河至昭君博物院):新建彩色透水混凝土道路9787平方米;绿化种植山桃634株、云杉634株、白蜡634株、丁香球634株、混播草坪19680平方米;补植补栽30816平方米等;
设计阶段包含以上所有工程内容的方案设计、施工图设计、概预算编制等内容。招标内容中应有但未说明的内容全部包含在本次招标中。以及对本项目施工标段实施全过程监理。

声明:本文由入驻焦点开放平台的作者撰写,除焦点官方账号外,观点仅代表作者本人,不代表焦点立场。


