通报!销售价明显低于备案价,一地两楼盘被暂停网签
扫描到手机,新闻随时看
扫一扫,用手机看文章
更加方便分享给朋友
来源:中新经纬
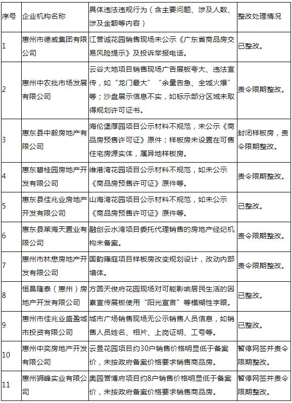
中新经纬11月5日电 据广东惠州市住房和城乡建设局官网11月5日消息,近日惠州市住房和城乡建设局发布《关于2021年第四季度查处违法违规房地产开发企业的情况通报》,11个房地产开发企业及项目被通报,责令限期整改。
据了解,10月27日至29日,惠州市住房和城乡建设局联合市委网信办,市发展改革局、市公安局、市自然资源局、市市场监管局、市城管执法局,市住房公积金管理中心,国家税务总局惠州市税务局、惠州银保监分局等10个单位组成四个检查小组,分赴各县(区)开展房地产市场秩序专项检查,持续整治房地产市场秩序。
其中,检查范围包括房地产开发企业及在建在售商品房项目。重点检查群众投诉多,配套设施不完善,以及是否规范销售等问题,进一步净化市场环境,维护群众合法权益,确保房地产市场持续稳定发展。
具体来看,检查组共检查26个房地产开发项目销售中心,查处11个存在违法违规经营行为的项目。
惠州市住建局表示,经本轮检查发现,企业经营销售更趋规范,大部分受检企业都能够做到有诚信经营、规范经营。
被通报的违法违规企业存在的问题主要有:项目公示材料不规范,没有公示《商品房预售许可证》原件;项目样板房改变规划设计,改动内部墙体;认购合同条款不合理、没有公示不利信息;项目没有按照政府备案价格销售,销售价格明显低于备案价;项目委托代理销售的房地产经纪机构没有备案等。
据了解,检查组现场下发《责令改正通知书》,责令限期整改。其中4家企业已整改,2家企业暂停网签,1家企业封闭样板房。
接下来,惠州市各级责任部门表示,将继续加大房地产市场秩序专项整治力度,严厉打击房地产领域违法违规行为,进一步整治和规范房地产市场秩序,切实维护人民群众合法权益,努力营造主体诚信、行为规范、监管有力、公平竞争的房地产市场环境。(中新经纬APP)
声明:本文由入驻焦点开放平台的作者撰写,除焦点官方账号外,观点仅代表作者本人,不代表焦点立场。


