好消息!呼和浩特将新建两所学校
扫描到手机,新闻随时看
扫一扫,用手机看文章
更加方便分享给朋友
来源:呼和浩特新闻网
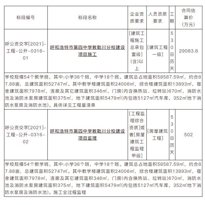
小编从呼和浩特市公共资源交易监督管理局了解到,呼和浩特市第四中学敕勒川分校建设项目施工、监理招标公告发布,招标人为土默特左旗教育局,工程所需资金来源国有投资100.00%,(自筹0.00%,政府投资100.00%,非国有投资0.00%),工程计划投资30994.73万元。

项目名称:呼和浩特市第四中学敕勒川分校建设项目施工、监理
建设地点:项目位于土默特左旗,北临达尔架南街,西临国创东路,南临土默川东街招标内容:呼和浩特市第四中学敕勒川分校建设项目施工、监理。
招标规模:学校规模54个教学班,其中:小学36个班,中学18个班。建筑总占地面积58587.59㎡,约合87.88亩,总建筑面积52747㎡。其中教学楼建筑面积24006㎡,综合楼建筑面积13893㎡,宿舍建筑面积7978㎡,连廊及其它建筑面积346㎡,门房(内含换热站、垃转站)670㎡,消防水池及消防水泵房建筑面积375㎡,地下建筑面积5479㎡(内包括5127㎡汽车库,352㎡地下消防水泵房及消防水池)。
又讯,呼和浩特市新城区排名前列实验小学敕勒川分校建设项目施工、监理招标公告发布,招标人为土默特左旗教育局,工程所需资金来源国有投资100.00%,(自筹0.00%,政府投资100.00%,非国有投资0.00%),工程计划投资16550.80万元。

项目名称:呼和浩特市新城区排名前列实验小学敕勒川分校建设项目施工、监理
建设地点:土默特左旗,芳草二街以南,芳草一街以北,金南五路以东,芳草一路以西
招标内容:呼和浩特市新城区排名前列实验小学敕勒川分校建设项目施工、监理。
招标规模:学校规模36个教学班。建设用地面积38401㎡(57.61亩),总建筑面积30693.77㎡.其中教学楼建筑面积24400.48㎡,风雨操场及餐厅建筑面积5339.07㎡,宿舍建筑面积7978㎡,连廊及其它建筑面积346㎡,门房及消防水池建筑面积255.32㎡,看台及配套用房建筑面积698.9㎡。
声明:本文由入驻焦点开放平台的作者撰写,除焦点官方账号外,观点仅代表作者本人,不代表焦点立场。


