较高低于市场价20%,保租房定价或面临四大难题
扫描到手机,新闻随时看
扫一扫,用手机看文章
更加方便分享给朋友
来源:丁祖昱评楼市
租金,一直以来都是住房租赁市场不容忽视的关键问题。
2021年,多重利好因素下租赁市场活跃度明显抬升,全国55城个人房源平均租金及增速均创历史新高,租金突破33.21元/平方米/月,同比增长7.3%。
去年7月,国务院办公厅印发《关于加快发展保障性租赁住房的意见》,解决新市民、青年人等群体的住房问题,明确租金低于同地段同品质市场租赁住房租金。
低租金成为保租房一个最为的显著特征。
截至目前,已有上海、北京等50多个省市在发布的保障性租赁住房实施意见或征求意见稿中,进一步细化“低租金”这一标准。整体来看,年度租金涨幅普遍不超过5%,而各地租金标准存在较大差异。
01
55城租金仍处于高位
国内租赁市场中,个人房源出租房屋在住房租赁市场上占比近九成,是目前市场房屋供给的较大来源。
2月,55城个人房源租金为33.05元/平米/月,较上月租金有小幅下降,环比下跌0.42%,而较去年同期租金同比上涨0.43%,同比涨幅显著缩小。这是个人房源租金连续5个月呈现下降趋势。
当前市场租金价格仍处于高位,2月单月租金仍接近去年全年平均值,有14个城市租金水平高于平均租金。
图:2021年3月-2022年2月全国55城个人房源租金变动

从城市来看,北京2月租金每平方米已突破百元,达到112.42元/平方米/月,成为当月全国少有一个平均租金过百的城市,且同比涨幅领涨全国。
2月,上海平均租金以92.81元/平方米/月位列全国第二位。而同为长三角城市的杭州租金水平也达到69.47元/平方米/月,超过一线城市广州,排在了全国第四位。租金水平位于全国第三位的深圳,则在2月创下环比领跌全国,环比降幅达到9.1%。
各城市之间租金水平分化,2月较低租金出现在河北保定,平均租金为16.31元/平方米/月。
在房价和租金上涨压力下,高性价比的保租房成为新市民、青年人缓解居住焦虑的抓手,租房压力在一二线城市尤为明显。
表:2月55城个人房源租金前十城市情况

02
保租房租金如何定价?
在租金上涨压力下,保租房租金该如何定价成为焦点。
克而瑞租售在整理中发现,大部分城市均明确保租房租金接受政府指导,租金标准按低于同地段同品质市场租赁住房评估租金执行,年度租金涨幅不超过5%。
但各个城市又有较大差别,主要表现在租金标准的明确程度、折扣力度的不同。
其中,广州的具体程度明显低于其他城市,仅明确保租房租金接受政府指导。
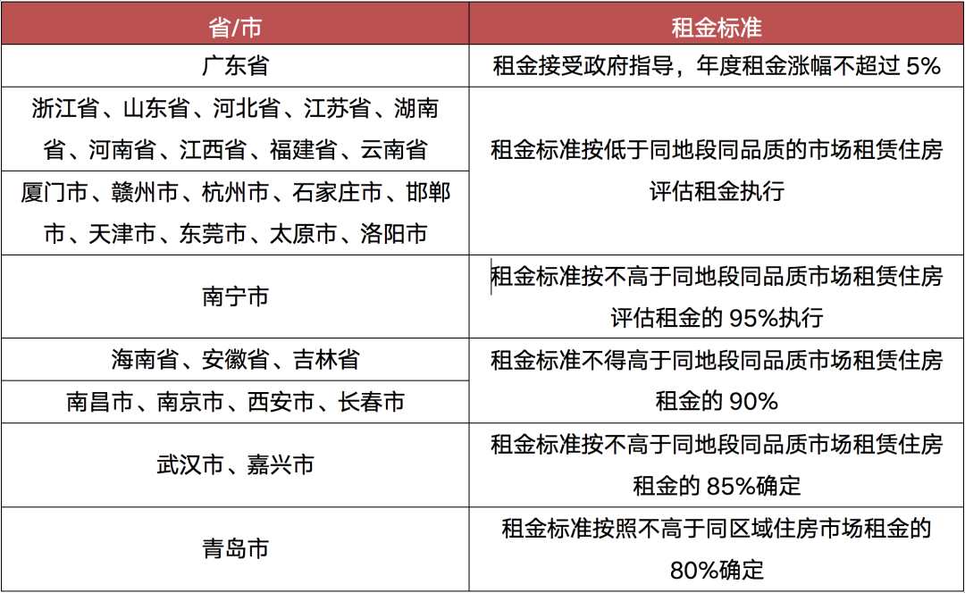
据不完全统计,目前有18个省份和城市,明确表示保租房租金低于同地段同品质市场租赁住房租赁租金。
仅有海南、安徽、吉林三省以及南宁等8市明确了保租房折扣力度,保租房租金不高于同地段同品质市场租赁住房评估租金的80%-95%之间,数值区间大致低于市场价的5%-20%不等。
其中,青岛保租房租金折扣力度较大,保租房租金标准按照不高于同区域住房市场租金的80%确定,也就是说租金大致低于市场价的20%。武汉、嘉兴则按照不高于同地段同品质市场租赁住房租金的85%确定,租金较市场价也有15%的折扣。
保租房租金具体能降多少?
以青岛为例,2月,青岛个人房源租金均值为29.35元/平方米/月,以保租房较大建筑面积不超70平米测算,目前青岛市一套70平米的房子月租金平均为2047.5元,如若以低于20%市场价计算,保租房月租金仅为1638元,两者差价达到409.5元。
实际上,测算来下保租房租金与市场租赁住房租金整体上相差并不大,区别于公租房,保障性租赁住房覆盖较大规模群体,市场需求规模大。
各地对于保障性租赁住房的认定标准,特别是对于产品规划、租金水平的控制,会是根据城市特点,因地制宜。
比如上海,对面向社会供应的保障性租赁住房,明确租赁价格应当在同地段同品质市场租赁住房租金的九折以下;面向本园区、本单位、本系统职工定向供应的保障性租赁住房,租赁价格可进一步降低。
表:部分城市保障性租赁住房租金定价标准

03
定价机制有待进一步完善
市场租赁住房租金是保租房租金标准的重要参考,但租金标准动态评估和调整在落地实施中难度较大。
目前来看,厦门市、安徽省规定市场租金原则上1年评估一次,必要时可适时评估;而成都市、佛山市则是由政府部门发布参考价;上海市、杭州市、福建省等则要求租金标准需委托第三方专业机构进行评估。
但具体实施过程中,仍然面临几个痛点。
首先,过度限价或将抑制保租房供给,但低租金和增加市场供给对参与企业来说显然是一对矛盾,由于资产价值偏高,国内的长租房收益率一直较低,市场参与主体筹建保租房带来的收益平衡或远低于低租金带来的损失,因此定价的合理性至关重要。
其二,国内租房市场价格波动大,以市场租金的一定比例计取保障性租赁住房价格,运作存在难度。2~3年一次评估,租金可能远偏离市场租金,将打击企业运营保租房的积极性,也不利于促进市场公平和稳定市场秩序,目前也只有厦门、长春、青岛等城市明确1年度、2年度、3年度进行租金评估和调价。
其三,同品质项目难定义,租金标准评估难度大。由于房屋的位置、周边配套、产品格局、以及个人需求等不可能完全相同,“同品质”较难定义,且目前没有官方给出相关的评估模型。而同地段无“同品质”租赁住房的情况在现实中也可避免,甚至不在少数。
其四,委托第三方机构评估租金标准,将增加企业成本。据不完全统计,目前至少一半省市明确保租房租金定价需委托第三方专业机构做市场租金评估,每个项目定期评估市场租金对企业来说是额外增加的一笔费用,增加企业负担。
小户型、低租金的保障性租赁住房是解决大城市新市民、青年人等群体住房困难问题的重要举措,各地结合城市特点,按照“租户可负担、企业可持续”的原则,明确不同的租金标准和定价规则。
目前,保租房定价策略以政府限价为主,以市场租赁住房租金作为参照价格,现阶段这种定价机制的动态调整在各地落地实施将存在一定难度,定价机制有待完善,比如综合考虑承租对象经济承受能力、项目建设运营成本、物价变动水平和房地产市场发展状况等。
声明:本文由入驻焦点开放平台的作者撰写,除焦点官方账号外,观点仅代表作者本人,不代表焦点立场。


