计划投资9.4亿元!呼和浩特将新建一座家门口的滑雪场!
扫描到手机,新闻随时看
扫一扫,用手机看文章
更加方便分享给朋友
来源:北方新报正北方网
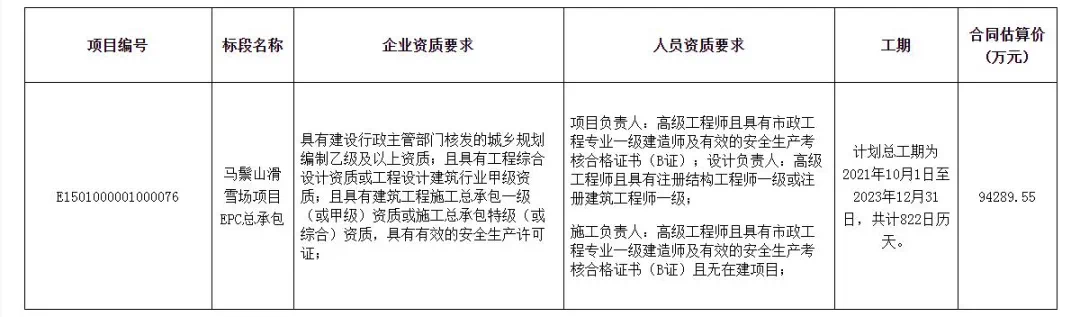
9月7日,记者从呼和浩特市公共资源交易监督管理局了解到,马鬃山滑雪场项目EPC总承包已经在呼和浩特市赛罕区住房和城乡建设局备案,具备招标条件,正对该项目进行公开招标。该工程计划投资94289.55万元,全部为国有投资。

该项目建设地点位于呼和浩特市赛罕区榆林镇,建设规模为:马鬃山滑雪场用地面积269.32公顷,总体造雪面积46万平方米,总雪道条数14条,分别为1条初级道,9条中级道,3条高级道,1条雪圈道,总长度约8.7公里。较大承载力约7700人。
其中,一期雪道规划造雪面积为33万平方米,承载力:5800人。规划1条初级道、5条中级道、3条高级道、1条雪圈道、戏雪乐园1处,运力系统规划3条魔毯,2条缆车。一期休闲服务配套规划建筑面积为6600平方米的滑雪服务大厅1处;一期基础配套规划容量约为8.37万立方米的蓄水池1处,建筑面积为800平方米的机械库1处;建筑面积为600平方米的泵房1处;占地28000平方米的停车场1处。
二期雪道:规划造雪面积为13万平方米,承载力:1900人。规划4条中级雪道,运力系统规划1条缆车。二期休闲服务配套规划建筑面积为6000平方米的滑雪服务大厅(永久)1处;建筑面积为2.2万平方米的酒店+青旅+研学1处;建筑面积1000平方米的服务配套1处;建筑面积1.3万平方米的民宿1处。二期基础配套规划容量约为15万立方米的蓄水池1处;建筑面积为4000平方米的员工宿舍1处。

该项目计划总工期为2021年10月1日至2023年12月31日。
声明:本文由入驻焦点开放平台的作者撰写,除焦点官方账号外,观点仅代表作者本人,不代表焦点立场。


