呼和浩特市区小学划分表来啦 看看你家是哪个学区一目了然!
扫描到手机,新闻随时看
扫一扫,用手机看文章
更加方便分享给朋友
新城区教育局关于做好 2018年小学一年级新生招生工作的通知
区属各小学:
2018年小学一年级新生招生工作即将开始,根据《呼和浩特市教育局关于2018年义务教育招生入学工作的意见》(呼教发〔2018〕17号)文件精神,坚持规范办学,坚持促进义务教育均衡发展的原则,结合我区实际,现就我区2018年小学阶段招生入学工作提出如下意见:
一、招生工作基本原则
1.小学入学招生工作坚持属地管理、以区为主,区教育局具体负责。
2.小学入学采取网上信息采集,以网上信息采集数据为依据进行入学安排。
3.各片区在安排好城市正居户籍学生的基础上,根据登记入学人数和学校招生规模妥善解决好外来务工人员随迁子女入学工作。
4.严格按照免试、相对就近入学原则安排入学。严格招生计划、招生程序、招生行为。
二、入学办法
1.信息采集
适龄儿童的网上信息采集和注册是我区小学生入学的首要条件。凡不参加我市小学入学信息采集的适龄儿童,被视为在本地区没有入学需求,不安排在我区就学。对于提供虚假信息的学生取消其当年入学资格。
2.招生对象
凡年满6周岁(2012年8月31日以前出生,含8月31日)、有学习能力,且符合以下条件之一者:(1)具有市区户籍的适龄儿童;(2)在市区合法稳定居住和就业,能提供相关真实、准确信息材料且符合规定的进城务工人员随迁子女。
3.招生条件
根据“呼和浩特市义务教育小学入学服务平台”采集的适龄儿童信息情况,结合我区实际,合理划定入学片区,优先安排本区户籍且户籍地与实际居住地一致的适龄儿童相对就近入学,然后再根据学校招生规模在辖区内统筹安排其他适龄儿童入学。
具有市区正居户籍的适龄儿童需具备以下条件:
(1)适龄儿童的户籍与法定监护人的户籍要一致,户籍地址与房产证地址要一致(以下简称“两个一致”,文件中所表述的房产是指完全房产,不包含分割房产)。
(2)因特殊情况造成不符合“两个一致”情况的适龄儿童,依照下列规定办理:
①集体户的适龄儿童法定监护人在本市有固定房产的,按照房产所在地学区入学;法定监护人在本市无固定房产的,按户籍地入学。
②人为挂户的适龄儿童,在其法定监护人原户籍地入学(进城务工人员随迁子女户籍迁入我区正居人为挂户,在其自有住房或实际居住地入学;若学校学额已满,需参加随迁子女的统一安排)。
③父母离异的适龄儿童,依据法院判决书或离婚协议书,以法定监护人的实际居住地为准。
④对出生报入并随其父母一方一同落户在祖父母或外祖父母同一户籍且(就学者)户口无辖区外迁移、变动记录的适龄儿童,视为符合“两个一致”的原则要求。
⑤在本市无固定房产的孤儿按实际居住地就近入学。
⑥拆迁户需提供拆迁协议书和房本等原始证明材料,并按材料所能证明的户籍地安排就近入学,无回迁协议的在其现有住房或实际居住地就近入学。
⑦户籍与实际居住地不一致的适龄儿童,在法定监护人实际居住地就近入学。确认适龄儿童实际居住地以法定监护人户口、房本(房屋产权证、土地使用证等有效证件)地址为准。已入住新购房屋但暂未办理《房屋所有权证》、小产权房且未迁移户口的家庭,凭购房合同、正式发票或银行提供的按揭贷款等有效证明材料,按适龄儿童在已入住的新购房屋地址就近入学。因办理银行按揭贷款抵押房产证的,应提供市房管局综合档案室出具的抵押证明材料。
⑧居住公房未参加房改和自建住房未能办理房产证且在本市无其他住房(以市房管局房产登记信息为准)的子女就学,经学校核实、公示无异议,视为符合“两个一致”的原则要求。
⑨具有新城区满族户籍的适龄儿童入满族小学必须符合“两个一致”原则。
非正居户籍适龄儿童需具备以下条件:
(1)非正居户籍适龄儿童需具备“三证”
①户籍证明:父母双方和本人原籍户口本和父母身份证。
②务工证明:父母一方由劳动部门备案的与就业单位签订的劳动合同和单位缴纳“五险”的缴纳单据(或个人缴纳的社保缴费单据),或社区出具的务工证明;经商人员需提供工商营业执照的正副本。
③居住证明:父母双方一年以上居住证(暂住证)。
(2)已入住新购住房的,需提供房产证明或购房合同(不含商铺、门脸),同时提供2017、2018两年各任意一次水、电、暖和有线电视费用收据原件。
(3)租住房屋的进城务工人员需提供房主房产证原件、房主身份证原件、租房合同和社区居委会开具的居住证明的原件及复印件(租房合同生效期必须满一年以上,即在2017年9月1日前)。
几点说明:
(1)非正居户籍学生采取学区安排、调配和电脑派位相结合的原则安排入学。
(2)同一套住房六年内只能有一名适龄儿童在片区内的小学一到六年级就读(一个家庭多个孩子除外),中途房屋如有出售或转租,原学生应随监护人到新居住地就近入学,若学生未办转出手续,该套房屋不予办理新生就读。
(3)对于公办教育资源不足的地方,根据学生意愿可以进入经教育行政部门审批的民办学校。
三、新生入学程序
1.网上注册
5月2日至6月1日为网上注册阶段。学生家长在此期间通过“呼和浩特市招生考试信息网”登录“呼和浩特市义务教育小学入学服务平台”,按要求如实填写学生相关信息,进行报名注册。
2.审核材料
7月17日至7月23日为审核材料阶段。区教育局、学校将会同房产部门、公安部门等相关单位对家长出具的入学证明材料进行审核、审验。
3.公布结果
8月10日公布新生入学结果。家长登陆报名系统可看到信息。
四、招生工作要求
1.2018年小学入学实行计划管理。我区要按照学校办学规模制定小学招生计划,根据网上信息采集数据和招生计划划定学校招生范围,并在呼和浩特市招生考试信息网上公布。各学校未经区教育局批准不得擅自调整招生计划。
2.学籍管理系统将依据小学入学服务系统建立新生学籍。
3.严格控制班容量,一年级每班不得超过55人,同时禁止举办重点班、实验班。
4.杜绝违规操作。区教育局将严格遵守和执行市教育局统一规定的招生工作时间表和招生程序。坚决治理乱收费;坚决禁止公办学校单独或与社会培训机构联合或委托举办各类以选拔生源为目的的培训班;坚决禁止学校私自招生;坚决禁止在义务教育阶段入学工作中组织任何形式的考试、测试和面试选拔学生,严禁将各种竞赛成绩、奖励证书作为入学依据。认真接受群众监督,认真对待群众来信来访,依法严肃处理违规违纪事件。
5.依法保障适龄残疾儿童少年接受义务教育。有能力接受普通教育的适龄残疾儿童少年,根据其残疾程度,安排其入普通小学随班就读;没有能力接受普通教育的适龄残疾儿童少年可到特教学校报名入学。
6.对家长所持各种材料必须认真严格审核,出现有疑问情况的必须实地调查了解,如家长所持材料有弄虚作假行为,学校可不予办理。
7.我区将通过各种媒介进行广泛的社会宣传,保证人民群众对招生政策家喻户晓。同时将设立专门的咨询解答热线电话和及时进行网络反馈,把宣传工作做实做细。
8.本文有效期自印发之日起至2018年小学入学工作结束止。
新城区教育局咨询解答热线电话:6218004
附件:2018年新城区小学一年级招生划片范围
新城区教育局
2018年7月13日
2018年新城区小学一年级招生划片范围
▶成吉思汗街小学 :通道北路以东,北二环以南,呼伦贝尔北路以西,北郊公园以北。
▶北垣小学公主府校区:通道北路以东,北郊公园以南,团校巷及气象局西路以西(包括气象局铁路宿舍),海拉尔大街及公主府街以北。
▶八一小学:团校巷以东,北郊公园以南,呼伦贝尔北路以西,公主府街以北。
▶海拉尔路小学:(1)气象局西路以东,公主府街以南,呼伦贝尔北路以西,海拉尔大街以北;(2)呼伦贝尔北路以东,赛马场北路以南,哲里木路以西,海拉尔大街以北。
▶胜利街小学:通道北路以东,海拉尔大街以南,哲里木路以西,京包铁路以北。
▶车站小学:(1)通道北路以东,京包铁路以南,锡林郭勒北路及火车站以西,光明大街以北;(2)锡林郭勒北路以东,车站东街以南,迎宾北路以西,新华大街以北。
▶新华小学:(1)火车站以东,京包铁路以南,呼伦贝尔北路以西,车站东街以北;(2)迎宾北路以东,车站东街以南,呼伦贝尔北路以西,新华大街以北;(3)锡林郭勒北路以东,新华大街以南,呼伦贝尔北路以西,中山东路以北;(4)锡林郭勒北路以东,中山东路以南,人民路以西,健康街以北。
▶北垣小学:呼伦贝尔北路以东,京包铁路以南,财神庙街及向北延长线以西,新华大街以北。
▶苏虎街实验小学:(1)财神庙街及向北延长线以东,京包铁路以南,哲里木路以西,新华大街以北;(2)哲里木路以东,京包铁路以南,东护城河北街以西,元贞永街及东延长线以北。
▶关帝庙街小学:(1)人民路以东,中山东路以南,呼伦贝尔南路以西,健康街以北;(2)呼伦贝尔南路以东,西落凤街以南,日盛茂街以西,乌兰察布西街以北。
▶满族小学:(1)呼伦贝尔南路以东,新华大街以南,昭乌达路以西,西落凤街以北;(2)日盛茂街以东,新华大街以南,昭乌达路以西,乌兰察布西街以北;(3)兴泰御都小区;(4)新城区正居户籍并符合“两个一致”条件的满族适龄儿童。
▶山水小学 :(1)呼伦贝尔北路以东,北二环以南,兴安北路以西,赛马场北路以北;(2)哲里木路以东,赛马场北路以南,兴安北路往北沿少年宫北路比塞塔商街以西,少年宫北路以北;(3)铁木真小区、通和小区、盛世名筑小区、北环盛世小区、桂圆小区、新城家园。
▶呼哈路小学:(1)兴安北路往北沿少年宫北路比塞塔商街以东,成吉思汗大街以南,呼哈铁路以西,爱民街以北(工大宿舍);(2)海天巷以东,爱民街以南,兴安北路以西,海拉尔大街以北;(3)原呼市水泥厂职工子女(不包含已拆迁)。
▶青山小学:哲里木路以东,爱民街以南,海天巷、明秀巷以西,京包铁路以北。
▶海新小学:(1)兴安北路以东,爱民街以南,呼哈铁路以西 ,海拉尔东街以北;(2)明秀巷以东,海拉尔东街以南,展览馆东路以西,北垣东街以北。
▶落凤街小学:(1)东护城河北街以东,北垣东街以南,兴安北路以西,新华大街以北;(2)哲里木路以东,元贞永街及东延长线以南,东护城河北街以西,新华大街以北;(3)昭乌达路以东,新华大街以南,兴安南路以西,乌兰察布西街以北。
▶光华小学:兴安北路以东,北垣东街以南,展览馆东路以西,光华街及向东延长线以北。
▶东门外小学:兴安北路以东,光华街及向东延长线以南,展览馆东路以西,新华东街以北。
▶名都小学:(1)兴安北路以东,北二环路以南,展览馆东路以西,成吉思汗大街以北;(2)呼哈铁路以东,成吉思汗大街以南,展览馆东路以西,海拉尔东街以北;(3)展览馆东路以东,爱民街以南,丰州路以西,海拉尔东街以北;(4)加州华府、泽信加州公馆、上东墅。
▶爱民街小学:三合村及三合村回迁小区。
▶丁香路小学:(1)一家村二巷以东,北二环以南,东二环以西,海拉尔东街以北;(2)展览馆东路以东,海拉尔东街以南,东二环路以西,北垣东街以北;(3)松江城小区、东河院子。
▶团结小学:展览馆东路以东,北垣东街以南,腾飞北路以西,新华东街以北。
▶东河学校:(1)东二环与腾飞路以东,察哈尔快速路以南,科尔沁快速路以西,新华东街与北垣东街以北;(2)舜和国际花园,科尔沁快速路以东新城区正居户籍并符合“两个一致”条件的适龄儿童。
▶苏虎街实验小学科尔沁校区:(1)展览馆东路以东,北二环以南,一家村二巷以西,爱民街以北;(2)丰州路以东,爱民街以南,一家村二巷以西,海拉尔东街以北。
说明:新营小学、毫沁营小学、讨思浩小学、保合少中心校,接收本村及周边相邻的农业户籍适龄儿童,同时要接收非正居户籍学生入学。
呼和浩特市赛罕区2018年小学入学工作实施意见
局属各小学、各民办小学:
按照《呼和浩特市教育局关于2018年义务教育招生入学工作的意见》(呼教发〔2018〕17号)要求,在坚持规范办学、坚持促进义务教育均衡发展的原则下,进一步规范小学入学工作,结合我区实际,现就小学阶段入学工作提出如下意见。
一、 招生工作的基本原则:
1、小学入学招生工作坚持属地管理、以区为主、区教育局具体负责。
2、小学入学采取网上信息采集、以网上信息采集数据为依据进行入学安排。
3、各片区在安排好城市正居户籍学生的基础上,根据登记入学人数和学校招生规模妥善解决好外来务工人员随迁子女入学工作。
4、严格按照免试、相对就近入学原则安排入学。严格招生计划、招生程序、招生行为。
二、 入学办法:
(一)信息采集:
适龄儿童的网上信息采集和注册是我区小学生入学的首要条件。凡不参加小学入学信息采集的适龄儿童,被视为在本地区没有入学需求,不安排在我区就学。对于提供虚假信息的学生取消其当年入学资格。
(二)招生对象:
凡年满六周岁(2012年8月31日以前,含8月31日出生)、有学习能力,且符合以下条件之一者:(1)具有市区户籍的适龄儿童。 (2)在市区合法稳定居住和就业,能提供相关真实、准确信息材料且符合规定的进城务工人员随迁子女。
(三)招生条件:
根据“呼和浩特市义务教育小学入学服务平台”采集的适龄儿童信息情况,结合我区实际,合理划定入学片区,优先安排本区户籍且户籍地与实际居住地一致的适龄儿童相对就近入学,然后再根据学校招生规模在辖区内统筹安排其他适龄儿童入学。
具有市区正居户籍的适龄儿童需具备以下条件:
1、适龄儿童的户籍与法定监护人的户籍要一致,户籍地址与房产证地址要一致(以下简称“两个一致”,文件中所表述的房产是指完全房产,不包含分割房产)。
2、因特殊情况造成不符合“两个一致”情况的适龄儿童,依照下列规定办理:
⑴集体户的适龄儿童法定监护人本市有固定房产的,按照房产所在地学区入学;法定监护人本市无固定房产的按户籍地入学。
⑵人为挂户的适龄儿童,在其法定监护人原户籍地入学。
⑶父母离异的适龄儿童,依据法院判决书或离婚协议书,以法定监护人的实际居住地为准。
⑷对出生报入并随其父母一方一同落户在祖父母或外祖父母同一户籍且(就学者)户口无辖区外迁移、变动记录的适龄儿童,视为符合“两个一致”的原则要求。
⑸在本市无固定房产的孤儿按实际居住地就近入学。
⑹拆迁户需提供拆迁协议书和房本等原始证明材料,并按材料所能证明的户籍地安排就近入学。
⑺户籍与实际居住地不一致的适龄儿童,在法定监护人实际居住地就近入学。确认适龄儿童实际居住地以法定监护人户口、房本(房屋产权、土地使用证等有效证件)地址为准。已入住新购房屋但暂未办理《房屋所有权证》、小产权房且未迁移户口的家庭,凭购房合同、正式发票或银行提供的按揭贷款等有效证明材料,按适龄儿童在已入住的新购房屋地址就近入学。因办理银行按揭贷款抵押房产证的,应提供市房管局综合档案室出具的抵押证明材料。
⑻居住公房未参加房改和自建住房未能办理房产证且在本市无其他住房(以市房管局房产登记信息为准)的住房子女就学,经学校核实、公示无异议,视为符合“两个一致”的原则要求。
非本市市区户籍且已在赛罕区购买房屋(不含商铺、门脸)的进城务工人员随迁子女需同时具备以下两个条件:
1.进城务工随迁子女需具备“两证”
(1)父母双方和本人原籍户口本和父母身份证的原件及复印 件;
(2)父母一方与就业单位签订的劳动合同或工商营业执照、完税证明或未达起征点通知书(任一即可)的原件及复印件;
2.已入住新购住房的(不含商铺、门脸),需提供房屋产权证、购房合同及正规购房票据的原件及复印件;已入住新购住房的,报名时需提供2017、2018两年各任意一次水、电、暖交费凭据原件。
符合以上条件的按照相对就近原则利用派位系统安排入学。
非本市市区户籍在赛罕区租住房屋的进城务工人员随迁子女需同 时具备以下两个条件:
1.进城务工随迁子女需具备“三证”
(1)父母双方和本人原籍户口本和父母身份证的原件及复印 件;
(2)父母一方与就业单位签订的劳动合同或工商营业执照、完税证明或未达起征点通知书(任一即可)的原件及复印件;
(3)父母双方一年以上暂住证的原件及复印件。
2.租住房屋的进城务工人员需提供租房(不含商铺、门脸)合同和所租房屋产权证明及复印件。(租房合同生效期必须满一年以上,即在2017年9月1日前)
符合以上条件的利用派位系统在学区内派位安排学位就学。
几点说明:
⑴若出现片区服务学校学位不能满足本片区适龄儿童入学的情况,则通过随机派位或相对就近原则安排至指定学校就读。
⑵同一套住房六年内只能有一名适龄儿童在片区内的小学一到六年级就读(一个家庭多个孩子除外),中途房屋如有出售和转租,原学生应随监护人到新居住地就近入学。若学生未办转出手续,该套房屋不予办理新生就读。
⑶对于公办教育资源不足的地方,根据学生意愿可以进入经教育行政部门审批的民办学校。
(四)入学程序:
1、网上注册:
5月2日至6月1日为网上注册阶段。学生家长在此期间通过“呼和浩特市招生考试信息网”登录“呼和浩特市义务教育小学入学服务平台”,按要求如实填写学生相关信息,进行报名注册。
2、审核材料:
7月17日至7月23日为审核材料阶段。区教育局、学校将会同房产局、公安局等相关单位对家长出具的入学证明材料进行审核、审验。
3、公布结果:
8月10日为公布新生入学结果时间。家长登陆报名系统即可查看到信息。
三、工作要求:
1、2018年小学入学实行计划管理。我区要按照学校办学规模制定小学招生计划,根据网上信息采集数据和招生计划划定学校招生范围,并在呼和浩特市招生考试信息网上公布。各学校未经区教育局批准不得擅自调整招生计划。
2、2018年小学新生学籍将依据“小学入学服务系统”的数据统一建立。
3、要严格控制班容量,禁止各招生学校举办重点班、实验班。
4、杜绝违规操作。区教育局将严格遵守和执行市教育局统一规定的招生工作时间表和招生程序;坚决治理乱收费;坚决禁止公办学校单独或与社会培训机构联合或委托举办各类以选拔生源为目的的培训班;坚决禁止学校私自招生;坚决禁止在义务教育阶段入学工作中组织任何形式的考试、测试和面试选拔学生,严禁将各种竞赛成绩、奖励证书作为入学依据。认真接受群众监督,认真对待群众来信来访,依法严肃处理违规违纪事件。
5、我区将通过各种媒介进行广泛的社会宣传,保证人民群众对招生政策家喻户晓。同时将设立专门的咨询解答热线电话和及时进行网络反馈,把宣传工作做实做细。
6、本文有效期自印发之日起至2018年小学入学工作结束止。
2018年7月13日
呼市赛罕区教育局办公室
赛罕区学校招生范围
▶锡林南路小学:锡林南路以东、健康街以南、呼伦南路以西、大学西街以北;锡林南路以东、大学西街以南、人民路以西、鄂尔多斯大街以北;人民路以东、新建西街以南、呼伦南路以西、鄂尔多斯大街以北(不含持有二毛宿舍[东区、西区、南区、北区]及仕奇公寓正居户口的适龄儿童);锡林南路以东、鄂尔多斯大街以南、富兴巷以北、呼伦南路以西。
▶呼伦南路小学:呼伦南路以东、乌兰察布西街以南、昭乌达路以西、大学西街以北; 人民路以东、大学西街以南、呼伦南路以西、新建西街以北;持有二毛宿舍[东区、西区、南区、北区]及仕奇公寓正居户口的适龄儿童。
▶大学路小学:呼伦南路以东、大学西街以南、前进巷以西、鄂尔多斯大街以北(赛罕区行政管辖);呼伦南路以东、鄂尔多斯大街以南、前进巷以西、南二环以北;锡林南路以东、富兴巷以南、南二环以北、呼伦南路以西(赛罕区行政管辖)。
▶南门外小学:前进巷以东、大学西街以南、昭乌达路以西、南二环以北(不含东瓦窑村);昭乌达路以东、鄂尔多斯大街以南、兴安南路以西、文明路以北。
▶新桥小学:昭乌达路以东、乌兰察布东街以南、兴安南路以西、鄂尔多斯大街以北。
▶先锋路小学:兴安南路以东、新华东街以南、东影南路以西、大学东路以北 。
▶东风路小学:东影南路以东、新华东街以南、统计局街向东延长线以北、丰州路以西
▶巨华小学:东影南路以东、大学东街以北、丰州路以西、统计局街以南;兴安路以东、鄂尔多斯大街以北、展东路以西、大学东街以南。
▶东风路学苑校区:兴安南路以东、南二环以北 、展东路以西、鄂尔多斯大街以南;展东路以东南二环以北、丰州路以西、大学东街以南;丰州路以东、南二环以北、东二环以西、大学东街以南。
▶南门外万达校区:新华东街以南、丰州路以东、大学东街以北、东二环以西。
▶敕勒川绿地小学:东二环以东、新华大街以南、如意和大街以北、腾飞路以西;东二环以东、如意和大街以南、南快速路以北、东快速路以西。
▶赛罕区民族小学:新华大街(机场路)以南、东快速路以东、如意和大街以北。
▶民航小学:民航周围具有市区正居户口的居民子女。
▶大学路滨河校区:兴安南路(原大台什路)以东、南二环以南、东二环向南延伸线以西、滨河路以北;赛罕东街以南、金桥二路以东、滨河北路以北、兴安南路(原大台什路)以西;兴安南路(原大台什路)以东、惠民路以北、金桥四路以西、银河南路以南。
▶锡林南路小学南校区:昭乌达路(金桥路)以东、文明路以南、兴安南路(原大台什路)以西、快速路以北;锡林南路以东(赛罕区行政管辖)、南二环以南、兴安南路(原大台什路)以西、赛罕东街-包头大街以北;锡林南路以东(赛罕区行政管辖)、赛罕东街-包头大街以南、金桥二路以西、滨河北路以北。
▶金桥小学:锡林南路(向南延长线)以东((赛罕区行政管辖))、滨河路以南、兴安南路(原大台什路)、达尔登路以西、锡林南路(向东南延长线)-景观大道以北;达尔登路以东、惠民街以南、金桥四路以西、景观大道以北;金桥四路以东、银河南路以南、东二环向南延伸线以西、西喇嘛营村委会前东西路及延伸线以北;帅家营村、东喇嘛营村本村居民 。
▶十七中小学部:金桥景观大道以南各小区居民;西喇嘛营村委会前东西路及延伸线以南各小区居民;东黑河、西黑河、西喇嘛营、正喇嘛营村本村居民。
▶腾飞路小学:快速路以南、东二环及延伸线以东;保全庄居民户。
▶娜荷芽双语学校:接收排名前列学区非本市市区户籍进城务工人员随迁子女(置换原协议片区内的学位)。
各农区学校以本学校所在乡、镇、办事处(村)为基本服务单位,同时接收部分外来务工子女。
玉泉区2018年小学入学工作实施意见
按照《呼和浩特市教育局关于2018年义务教育招生入学工作的意见》(呼教发〔2018〕17号)要求,在坚持规范办学、促进义务教育均衡发展的基础上,为进一步规范我区小学入学工作,结合实际,现就小学阶段入学工作提出如下意见:
一、基本原则
1.小学入学招生工作坚持属地管理、以区为主的原则,区教育局具体负责。
2.小学入学采取网上信息采集、以网上信息采集数据为依据进行入学安排。
3.各片区在安排好城市正居户籍学生的基础上,根据登记入学人数和学校招生规模妥善解决好进城务工人员随迁子女入学工作。
4.严格按照免试、相对就近入学原则安排入学。严格招生计划、招生程序、招生行为。
二、入学办法
(一)信息采集
适龄儿童的网上信息采集和注册是我区小学生入学的首要条件。凡不参加小学入学信息采集的适龄儿童,视为在本地区没有入学需求,不安排在我区就学。对于提供虚假信息的学生取消其当年入学资格。
(二)招生对象
凡年满六周岁(2012年8月31日以前,含8月31日出生)、有学习能力,且符合以下条件之一者:(1)具有市区户籍的适龄儿童。 (2)在市区合法稳定居住和就业,能提供相关真实、准确信息材料且符合规定的进城务工人员随迁子女。
(三)招生条件
根据“呼和浩特市义务教育小学入学服务平台”采集的适龄儿童信息情况,结合我区实际,合理划定入学片区,优先安排本区户籍且户籍地与实际居住地一致的适龄儿童相对就近入学,然后再根据学校招生规模在辖区内统筹安排其他适龄儿童入学。
具有市区正居户籍的适龄儿童需具备以下条件:
1.适龄儿童的户籍与法定监护人的户籍要一致,户籍地址与房产证地址要一致(以下简称“两个一致”,文件中所表述的房产是指完全房产,不包含分割房产)。
2.因特殊情况造成不符合“两个一致”情况的适龄儿童,依照下列规定办理:
(1)集体户的适龄儿童法定监护人本市有固定房产的,按照房产所在地学区入学;法定监护人本市无固定房产的按户籍地入学。
(2)人为挂户的适龄儿童,在其法定监护人原户籍地入学。
(3)父母离异的适龄儿童,依据法院判决书或离婚协议书,
以法定监护人的实际居住地为准。
(4)对出生报入并随其父母一方一同落户在祖父母或外祖父母同一户籍且(就学者)户口无辖区外迁移、变动记录的适龄儿童,视为符合“两个一致”的原则要求。
(5)在本市无固定房产的孤儿按实际居住地就近入学。
(6)拆迁户需提供拆迁协议书和房本等原始证明材料,并按材料所能证明的户籍地安排就近入学。
(7)户籍与实际居住地不一致的适龄儿童,在法定监护人实际居住地就近入学。确认适龄儿童实际居住地以法定监护人户口、房本(房屋产权、土地使用证等有效证件)地址为准。已入住新购房屋但暂未办理《房屋所有权证》、小产权房且未迁移户口的家庭,凭购房合同、正式发票或银行提供的按揭贷款等有效证明材料,按适龄儿童在已入住的新购房屋地址就近入学。因办理银行按揭贷款抵押房产证的,应提供市房管局综合档案室出具的抵押证明材料。
(8)居住公房未参加房改和自建住房未能办理房产证且在本市无其他住房(以市房管局房产登记信息为准)的居民子女就学,经学校核实、公示无异议,视为符合“两个一致”的原则要求。
3.凡属玉泉区城区正居(含城中村)户籍的蒙古族适龄儿童可志愿选择玉泉区民族实验小学或就近片区内指定学校登记入学,属玉泉区农村户籍的蒙古族适龄儿童可志愿选择民族实验小学教育集团百什户校区或就近中心校所属学校登记入学。
4.接受蒙古语授课学生入学安排,户籍或居住地在玉泉区、金川开发区片内的适龄儿童入玉泉区民族实验小学蒙古语授课班就读。
非本市市区户籍的进城务工人员随迁子女需同时具备以下条件:
1.进城务工随迁子女需具备“三证”
(1)父母双方和本人原籍户口本和父母身份证的原件及
复印件;
(2)父母一方与就业单位签订的劳动合同或工商营业执照、完税证明或未达起征点通知书(任一即可)的原件及复印件;
(3)父母双方一年以上暂住证(居住证)的原件及复印件;
2.实际居住情况材料:
(1)已入住新购住房的(不含商铺、门脸),需提供房产证、购房合同及正规购房票据的原件及复印件,同时提供2017、2018两年各任意一次水、电、暖等生活费用收据原件。
(2)租住房屋的进城务工人员需提供租房合同、房主房产证原件、房主身份证原件及复印件;社区居委会开具的居住证明的原件及复印件。(租房合同生效期必须满一年以上,即在2017年9月1日前)
几点说明:
(1)若出现片区服务学校学位不能满足本片区适龄儿童入学的情况,则通过随机派位或相对就近原则安排至指定学校就读。
(2)同一套住房六年内只能有一名适龄儿童在片区内的小学一到六年级就读(一个家庭多个孩子除外),中途房屋如有出售和转租,原学生应随监护人到新居住地就近入学。若学生未办转出手续,该套房屋不予办理新生就读。
(3)对于公办教育资源不足的地方,根据学生意愿可以进入经教育行政部门审批的民办学校。
(四)入学程序
1.网上注册
2018年5月2日至6月1日为网上注册阶段。学生家长在此期间通过“呼和浩特市招生考试信息网”登录“呼和浩特市义务教育小学入学服务平台”,按要求如实填写学生相关信息,进行报名注册。
2.审核材料
7月17 日至7月23 日为审核材料阶段。区教育局和各相关学校将会同房产局、公安局、乡镇(街道办事处)等相关单位对家长出具的入学证明材料进行审核、审验。
3.公布结果
8月10日为公布新生入学结果时间。家长登录报名系统即可查看到信息。
三、工作要求
1.2018年小学入学实行计划管理。我区按照学校办学规模制定小学招生计划,根据网上信息采集数据和招生计划划定了学校招生范围,并在呼和浩特市招生考试信息网上公布。各学校未经区教育局批准不得擅自调整招生计划。
2.2018年小学新生学籍将依据“小学入学服务系统”的数据统一建立。
3.要严格控制班容量,禁止各招生学校举办重点班、实验班。
4.杜绝违规操作。区教育局将严格遵守和执行市教育局统一规定的招生工作时间表和招生程序;坚决治理乱收费;坚决禁止公办学校单独或与社会培训机构联合或委托举办各类以选拔生源为目的的培训班;坚决禁止学校私自招生;坚决禁止在义务教育阶段入学工作中组织任何形式的考试、测试和面试选拔学生。认真接受群众监督,认真对待群众来信来访,依法严肃处理违规违纪事件。
5.我区将通过各种媒介进行广泛的社会宣传,保证人民群众对招生政策家喻户晓。同时将设立专门的咨询解答热线电话和及时进行网络反馈,把宣传工作做实做细。
6.本文有效期自印发之日起至2018年小学入学工作结束止。
2018年7月13日
2018年玉泉区小学招生划片范围
▶五塔寺东街小学:建华街以南,工艺厂巷以北,锡林南路以西,公园西路以东。
▶石东路小学:鄂尔多斯路以南,南二环路以北,石羊桥路以东,锡林南路以西。
▶梁山街小学:公园南路以南,建华街以北,公园西路以东,锡林南路以西;工艺厂巷以南,鄂尔多斯路以北,公园西路以东,锡林南路以西。
▶清泉街小学:鄂尔多斯路以南,南二环以北,济民巷以东,石羊桥南路以西。
▶小召小学:大东街以南,五塔寺后街、小召头道巷以北,大南街以东,吕祖庙街以南,公园西路以西。
▶石头巷小学:席力图召以南,鄂尔多斯路以北,史家巷以东,大玉石巷、兴隆巷以西。
▶巧尔齐召小学: 五塔寺后街、小召头道巷以南,鄂尔多斯路以北,公园西路以西,大玉石巷以东。
▶头道巷小学:西顺城街以南,文庙街以北,小北街、宁武巷、大召西夹道巷、大召西街以东,大北街、大南街以西。
▶南茶坊小学:鄂尔多斯路以南,南二环以北,养鱼池东巷以东,东菜园巷、济民巷以西。
▶恒昌店小学:大东街以北,南顺城街、得胜街以西,大北街以东,中山西路以南。
▶通顺街小学:西顺城街以南,通顺街以北,西河沿以东,小北街、宁武巷、大召西夹道、大召西街以西(包括通顺大巷、通顺小巷、南楼巷、通顺街1-89号)。
▶民族实验小学: 南柴火市街以南、史家巷以西、养鱼池东巷以西、养鱼池西巷以东(富贵国际);南柴火市街以北,西顺城街以东,通顺街以南,大召前街以西及玉泉区辖区内城区(含城中村)正居户口的少数民族适龄儿童。
▶公义店小学:南柴火市街以南,南柴火市街南巷以西,鄂尔多斯路以北,前后八里以东,扎达盖河以西,南二环以北。
▶西菜园小学:鄂尔多斯路以南,小黑河以北,西菜园小学门前路、巴彦淖尔南路以东,养鱼池西巷、昭君路以西。
▶西水磨小学:鄂尔多斯路以南,小黑河以北,扎达盖河以东,西菜园小学门前路、巴彦淖尔南路以西。
▶恒昌店小学五里营校区: 南二环以南,农科院南路(美通市场中路)以北,昭君路以东,锡林南路以西。南二环以南,小黑河以北,锡林南路以东,呼伦南路以西的玉泉区辖区部分。
▶沟子板小学:小黑河以南,209国道以东玉泉区辖区部分。
▶五塔寺东街小学小黑河校区:小黑河以南,209国道以西;农科院南路(美通市场中路)以南,小黑河以北,209国道以东,锡林南路以西。
回民区2018年小学入学工作实施意见
区属各中小学:
按照《呼和浩特市教育局关于2018年义务教育招生入学工作的意见》(呼教发〔2018〕17号)要求,在坚持规范办学、坚持促进义务教育均衡发展的原则下,为进一步规范我区小学招生入学工作,结合我区实际,现就小学阶段入学工作提出如下意见:
一、 基本原则:
1.小学入学招生工作坚持属地管理、以区为主的原则,由区教育局具体负责。
2.小学入学采取网上信息采集、以网上信息采集数据为依据进行入学安排。
3.各片区在安排好城市正居户籍学生的基础上,根据登记入学人数和学校招生规模妥善解决好外来务工人员随迁子女入学工作。
4.严格按照免试、相对就近入学原则安排入学。严格招生计划、招生程序、招生行为。
二、 入学办法:
(一)信息采集:
适龄儿童的网上信息采集和注册是我区小学生入学的首要条件,凡不参加小学入学信息采集的适龄儿童,视为在本地区没有入学需求,不安排在我区就学。对于提供虚假信息的学生取消其当年入学资格。
(二)招生对象
凡年满六周岁(2012年8月31日以前出生,含8月31日出生)、有学习能力,且符合以下条件之一者:(1)具有市区户籍的适龄儿童。(2)在市区合法稳定居住和就业,能提供相关真实、准确信息材料且符合规定的进城务工人员随迁子女。
(三)招生办法及条件:
根据“呼和浩特市义务教育小学入学服务平台”采集的适龄儿童信息情况,结合我区实际,合理划定入学片区,优先安排本区户籍且户籍地与实际居住地一致的适龄儿童相对就近入学,然后再根据学校招生规模在辖区内统筹安排其他适龄儿童入学。
具有市区正居户籍的适龄儿童需具备以下两个条件之一:
1.适龄儿童的户籍与法定监护人的户籍要一致,户籍地址与房产证地址要一致(以下简称“两个一致”,文件中所表述的房产是指完全房产,不包含分割房产)。
2.因特殊情况造成不符合“两个一致”情况的适龄儿童,依照下列规定之一进行办理:
⑴集体户的适龄儿童法定监护人本市有固定房产的,按照房产所在地学区入学;法定监护人本市无固定房产的按户籍地入学。
⑵人为挂户的适龄儿童,在其法定监护人原户籍地入学。
⑶父母离异的适龄儿童,依据法院判决书或离婚协议书,以法定监护人的实际居住地为准。
⑷对出生报入并随其父母一方一同落户在祖父母或外祖父母同一户籍且(就学者)户口无辖区外迁移、变动记录的适龄儿童,视为符合“两个一致”的原则要求。
⑸在本市无固定房产的孤儿按实际居住地就近入学。
⑹拆迁户需提供拆迁协议书和房本等原始证明材料,并按材料所能证明的户籍地安排就近入学。无回迁协议的在其现有住房或实际居住地就近入学。
⑺户籍与实际居住地不一致的适龄儿童,在法定监护人实际居住地就近入学。确认适龄儿童实际居住地以法定监护人户口、房本(房屋产权、土地使用证等有效证件)地址为准。已入住新购房屋但暂未办理《房屋所有权证》、小产权房且未迁移户口的家庭,凭购房合同、正式发票或银行提供的按揭贷款等有效证明材料,按适龄儿童在已入住的新购房屋地址就近入学。因办理银行按揭贷款抵押房产证的,应提供市房管局综合档案室出具的抵押证明材料。
⑻居住公房未参加房改和自建住房未能办理房产证且在本市无其他住房(以市房管局房产登记信息为准)的住房子女就学,经学校核实、公示无异议,视为符合“两个一致”的原则要求。
非本市市区户籍的进城务工人员随迁子女需同时具备以下两个条件:
1.进城务工随迁子女需具备“三证”
(1)父母双方和本人原籍户口本和父母身份证的原件及复印件;
(2)父母一方与就业单位签订的劳动合同或工商营业执照、完税证明或未达起征点通知书(任一即可)的原件及复印件;
(3)父母双方一年以上暂住证(居住证)的原件及复印件。
2.实际居住情况材料:
(1)已入住新购住房的(不含商铺、门脸),需提供房屋产权证、购房合同及正规购房票据的原件及复印件;同时提供2017、2018年两年任意一次水、电、暖和有线电视等生活票据
(2)租住房屋的,需提供规范文本的租房合同、房主房产证原件、房主 身份证原件;不能提供规范文本的租房合同,需提供出租方和承租方共同签署的房屋租赁协议,房主房产证原件、房主身份证原件、社区居委会开具的居住证明的原件及复印件。租房合同生效期必须满一年以上,即在2017年9月1日前。
几点说明:
(1)若出现片区服务学校学位不能满足本片区适龄儿童入学的情况,则通过随机派位或相对就近原则安排至指定学校就读。
(2)同一套住房六年内只能有一名适龄儿童在片区内的小学一到六年级就读(一个家庭多个孩子除外),中途房屋如有出售和转租,原学生应随监护人到新居住地就近入学。若学生未办转出手续,该套房屋不予办理新生就读。
(3)对于公办教育资源不足的地方,根据学生意愿可以进入经教育行政部门审批的民办学校。
(四)入学程序:
1.网上注册:
2018年5月2日至6月1日为网上注册阶段。学生家长在此期间通过“呼和浩特市招生考试信息网”登录“呼和浩特市义务教育小学入学服务平台”,按要求如实填写学生相关信息,进行报名注册。
2.审核材料:
7月17日至7月23日为审核材料阶段。区教育局和各相关学校将会同房产局、公安局等相关单位对家长出具的入学证明材料进行审核、审验。
3.公布结果:
8月10日为公布新生入学结果时间。家长登陆报名系统即可查看到信息。
三、工作要求:
1.2018年小学入学实行计划管理。我区要按照学校办学规模制定小学招生计划,并根据网上信息采集数据和招生计划划定学校招生范围,并在呼和浩特市招生考试信息网公布。各学校未经区教育局批准不得擅自调整招生计划。
2.2018年小学新生学籍将依据“小学入学服务系统”的数据统一建立。
3.要严格控制班容量,同时禁止各招生学校举办重点班、实验班。
4.杜绝违规操作。区教育局将严格按照市教育局关于招生工作的要求,统一招生工作时间表和招生程序;坚决治理乱收费;坚决禁止公办学校单独或与社会培训机构联合或委托举办各类以选拔生源为目的的培训班;坚决禁止学校私自招生;坚决禁止在义务教育阶段入学工作中组织任何形式的考试、测试和面试选拔学生,严禁将各种竞赛成绩、奖励证书作为入学依据。认真接受群众监督,认真对待群众来信来访,依法严肃处理违规违纪事件。
5.我区将通过各种媒介进行广泛的社会宣传,保证人民群众对招生政策家喻户晓。同时将设立专门的咨询解答热线电话和及时进行网络反馈,力争把宣传工作做实做细。
6.本文有效期自印发之日起至2018年小学入学工作结束止。
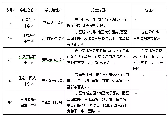
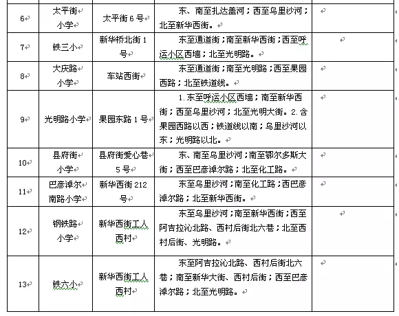
附件:2018年回民区小学招生划片范围表
回民区教育局
2018年7月13日
2018年回民区小学招生划片范围表


来源:呼和浩特招生考试信息网

声明:本文由入驻焦点开放平台的作者撰写,除焦点官方账号外,观点仅代表作者本人,不代表焦点立场。


