呼市公积金暂停办业务、10个养老中心营业、法拍房不限购终结
扫描到手机,新闻随时看
扫一扫,用手机看文章
更加方便分享给朋友

呼和浩特公积金中心发布消息,12月30日、31日,暂停办理业务。

12月19日,较高人民法院发布《关于人民法院司法拍卖房产竞买人资格若干问题的规定》(以下简称《规定》),自2022年1月1日起施行。
《规定》指出,人民法院组织的司法拍卖房产活动,受房产所在地限购政策约束的竞买人申请参与竞拍的,人民法院不予准许。
也就意味着,“法拍房不限购”将成为历史。
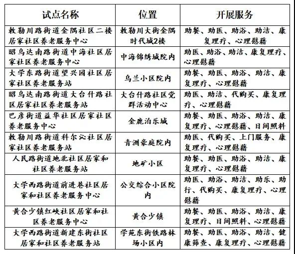
12月18日、19日,赛罕区居家和社区养老建设工作再传好消息,按照区委、区政府统一安排部署,赛罕区10个居家社区养老服务中心(站)试点集中开业运营。

集中开业的10个试点居家社区养老服务中心由南京悦心养老、温暖养老、雨花公益养老等企业负责运营,主要为辖区老年人开展助餐、助医、助浴、助洁、康复理疗、心理慰藉等服务。
截止目前,赛罕区已运营居家养老服务试点达到46家。
内蒙古和林格尔新区规划建设局发布辟谣和通知消息,近日发现市场上有人假冒恒大员工称“交钱帮办理手续”,此系虚假消息!!违法行为!!
已经严重扰乱市场秩序。大家转扩散,避免上当受骗。原文转载:
近期,发现有自称恒大工作人员向未办理网签的恒大购房业主承诺收取一定费用后可为其办理网签备案等手续。此行为严重扰乱了房地产行业市场秩序,误导欺骗了广大购房业主。为此我局郑重声明:
呼和浩特恒大文旅城项目、呼和浩特恒大金融小镇项目及呼和浩特恒大养生谷项目在商品期房网签备案手续办理过程中,不收取任何费用,如有从中收取所谓“改名费”、“备案费”等情形,均属非法行为,切勿上当受骗,同时可向属地建设主管部门举报或向公安机关报案。
特此声明。
举报电话:0471-7388050、7388003
赛罕区
12月18日,位于赛罕区银河南街的公益冰雪场开放。该冰雪场总占地8000平方米,设立三个区域1、雪上娱乐区(12月25日对外开放)2、冰上娱乐区,主要用于少年儿童无动力冰车游乐3、滑冰区,供成人、儿童开展,花样、速滑教学、训练、游乐活动

新城区
12月18日,新城区第二届大众冰雪嘉年华系列活动开幕,4处冰雪世界等你来嗨~1、以雪为主的太伟滑雪场2、以冰为主的内蒙古赛马场3、以欢奥冰雪为主的绿岛冰雪世界4、开放一处公益性冰场
信息来源:呼市公积金中心、呼和浩特新闻网和林格尔新区官微、新赛罕V等
声明:本文由入驻焦点开放平台的作者撰写,除焦点官方账号外,观点仅代表作者本人,不代表焦点立场。


