呼市房价涨跌,在呼房企安全星级,多家银行管理机构回应“停贷”
扫描到手机,新闻随时看
扫一扫,用手机看文章
更加方便分享给朋友
呼市房价继续走低
7月15日,6月较新全国70城房价指数公布,总体来看,70个大中城市商品住宅销售价格环比总体趋稳,环比上涨城市个数增加,同比继续走低,同比上涨城市个数减少;
具体看呼市市场,相较5月,新房价格短暂止跌后,继续走低,根据6月较新数据,呼市房价指数环比下降0.4%,同比下降2.3%,相较2020年基准上涨0.3%,房价逐步走低。

面积段来看,6月呼市90㎡及以下新建商品住宅销售价格指数下降,环比下降0.6%,同比下降2%;
90-144㎡新建商品住宅销售价格指数环比下降0.4%,同比下降2.3%,跌幅继续拉大;
144㎡以上新建商品住宅销售价格指数环比下降0.4%,跌幅扩大,同比下降2.4%,房价跌幅持续增加。

二手房价格继续走低,根据数据显示,6月呼市二手房房价指数环比下降0.7%,同比下降4%,相对2020年基准,下跌4.4%,跌幅再创新低。

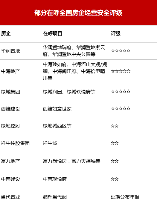
在呼房企安全星级
7月,焦点研究院焦点财经发布较新全国房企经营安全测评星级,通过对房企资产情况,销售额,净利润率,存货周转率,净负债率,现金短债比,近期股债表现及主体经营情况等综合评判房企经营安全情况,数据截至2022年6月30日;

按照评判标准,星级越高表示安全性越强,就呼市市场来看,华润置地、中海地产这类国央企背景的房地产开发企业,现金流及经营状况较好,民企中,绿城集团评级较高,此外,创维建设作为家电巨头创维集团旗下企业,企业运营稳健,安全性较高;
祥生、富力、中南、绿地评级为2星,当代置业延期公布年报;
银保监会、多家银行回应停贷
针对近期冲上热议的“停贷”,银保监会及多个银行做出回应,详细如下;
银保监会:引导金融机构市场化参与风险处置,加强与住建部门、中国人民银行工作协同,支持地方政府积极推进“保交楼、保民生、保稳定”工作,依法依规做好相关金融服务,促进房地产业良性循环和健康发展。
中国银行:个人住房贷款业务总体风险可控。
中国农业银行:目前涉及“保交楼”风险的业务规模较小,总体风险可控。
中国工商银行:目前停工项目涉及不良贷款余额6.37亿元,占工商银行全行按揭贷款余额的0.01%,风险可控。
中国建设银行:当前部分地区停工缓建和未按时交付楼盘情况,涉及本行规模较小,总体风险可控。
交通银行:经初步排查,媒体报道中存在风险的楼盘所涉及的本公司逾期住房按揭贷款余额0.998亿元,占本公司境内住房按揭贷款余额0.0067%,规模和占比较小,风险可控。
中信银行:经初步排查,媒体报道中存在风险的楼盘所涉及的中信银行逾期个人住房贷款余额0.46亿元,占中信银行个人住房贷款余额0.0048%,规模和占比较小,总体风险可控。
中国邮政储蓄银行:初步认定的停工项目涉及住房贷款逾期金额1.27亿元,规模和占比小,风险可控。
招商银行:经初步排查,目前招商银行涉及“网传停贷”事件的楼盘数量占比较小,所涉及的招商银行逾期个人住房贷款余额0.12亿元,占招商银行境内个人住房贷款余额的比例不到 0.001%,风险整体可控。
兴业银行:得益于前期兴业银行对按揭贷款的差异化准入和管理要求,兴业银行已介入的且存在烂尾风险的按揭贷款总体规模较小,不会对兴业银行经营构成重大影响。
民生银行:截至2022年6月末,民生银行住房按揭贷款余额5910.39亿元,其中涉及上述风险事件逾期按揭贷款余额0.66亿元,总体风险可控。
声明:本文由入驻焦点开放平台的作者撰写,除焦点官方账号外,观点仅代表作者本人,不代表焦点立场。


