呼和浩特市四区小学入学招生划片范围公布!看看你家孩子去哪上学?
搜狐焦点呼和浩特站点 2022-07-07 09:24:02
用手机看
扫描到手机,新闻随时看
扫一扫,用手机看文章
更加方便分享给朋友
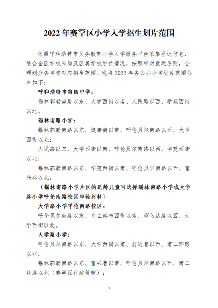
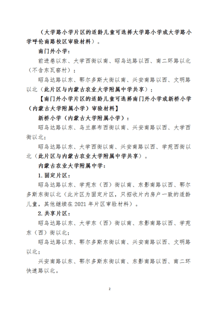
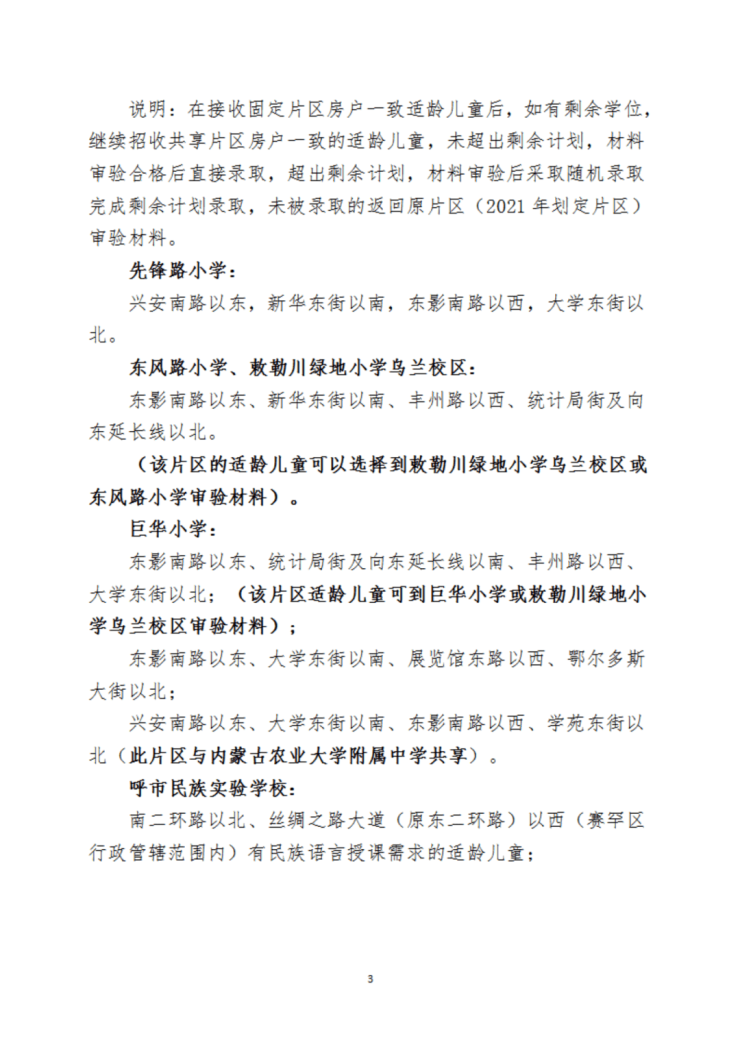
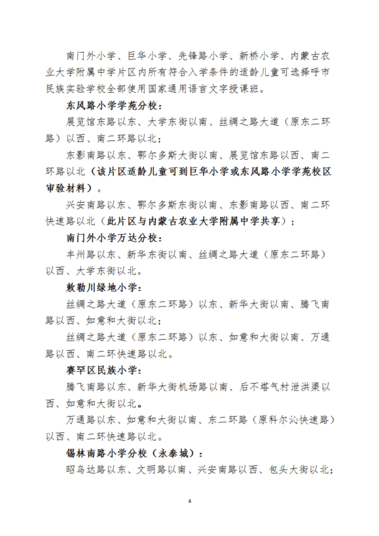
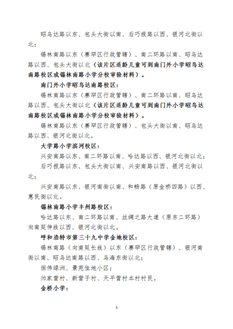
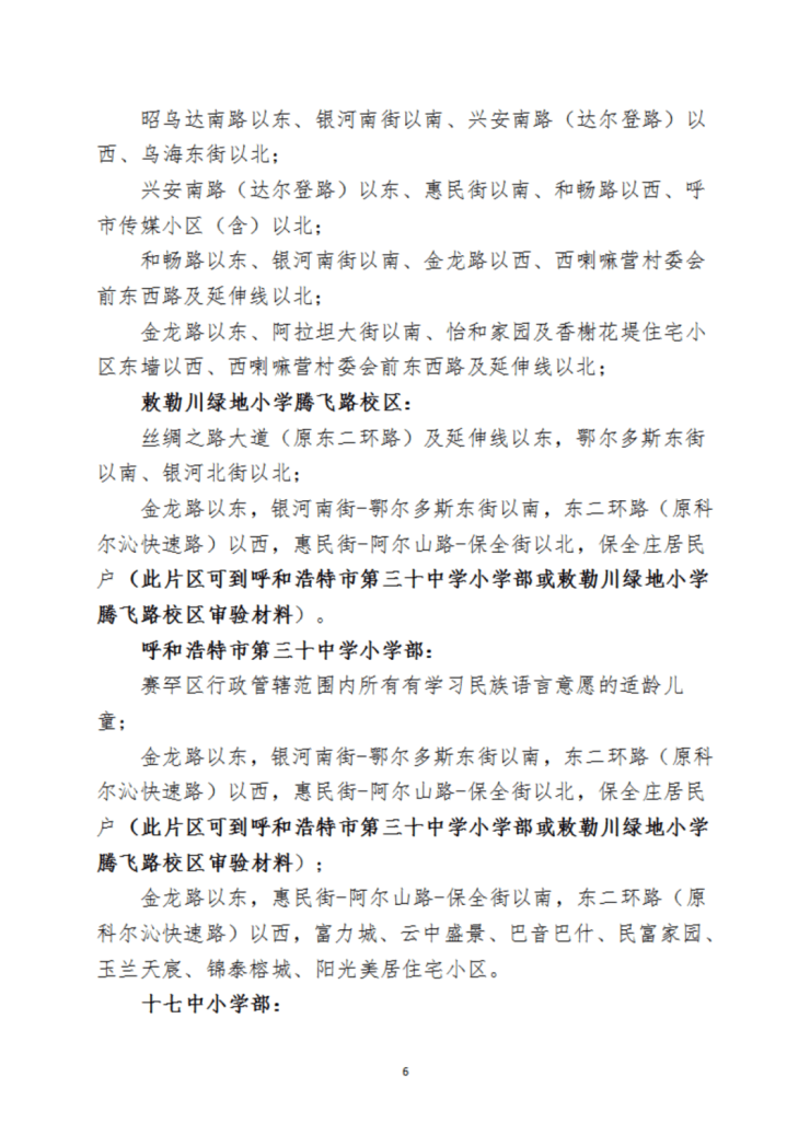
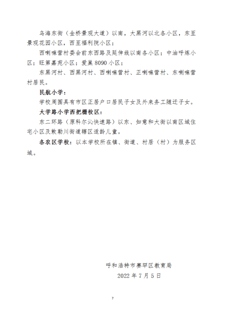
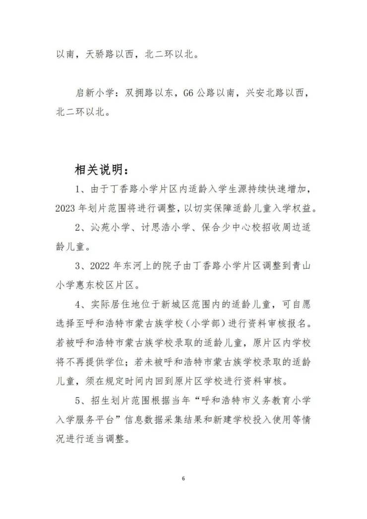
2022年回民区小学入学招生划片范围2022年玉泉区小学入学招生划片范围2022年赛罕区小学入学招生划片范围












来源: 青橙融媒、呼和浩特市招生考试信息网
声明:本文由入驻焦点开放平台的作者撰写,除焦点官方账号外,观点仅代表作者本人,不代表焦点立场。


