融资“解冻”信号隐现,房企如何把握窗口期?
扫描到手机,新闻随时看
扫一扫,用手机看文章
更加方便分享给朋友
来源:丁祖昱评楼
今年下半年,房地产市场大幅降温,房企资金回笼承压,行业流动性风险集聚,企业债务违约事件频发。经历数月的阵痛调整期,9月底,央行首提“两个维护”之后,流动性利好消息开始释放,行业回暖预期边际趋稳。
房企 “冰冻”融资状态似有所解封。为防范短期流动性波动引发的行业危机,除银行间债券市场的中票、融资券之外,其他融资方式也有望解封。
01
政策频发重塑市场信心
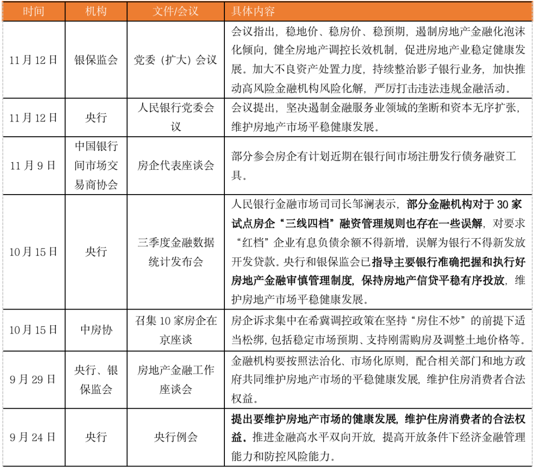
11月19日,央行在2021年第三季度中国货币政策执行报告中强调,保持房地产金融政策的连续性、一致性、稳定性,实施好房地产金融审慎管理制度,加大住房租赁金融支持力度,配合相关部门和地方政府共同维护房地产市场的平稳健康发展,维护住房消费者的合法权益。
9月末央行首次提及“两个维护”,指导银行准确把握和执行好房地产金融审慎管理制度,保持房地产信贷平稳有序投放,维护房地产市场平稳健康发展。此后,监管层更是频频发声。
10月15日,中房协在京召开房企座谈会,住建部相关人员参与,此时,房企的诉求主要集中在坚持“房住不炒”前提下适当松绑,包括稳定市场预期、支持刚需购房及调整土地价格等,可见房企经营压力。
央行和银保监会又多次提及促进房地产行业稳定健康发展,预示房企融资环境预期松动,政策端风向有所缓和,从宏观上对房地产信心重塑有所推进,维稳房地产。
图:9月底以来政策密集发声维稳房地产,支持房企融资

数据来源:CRIC整理
02
银行间市场对国企敞开融资口子
中国银行间市场交易商协会举行房企代表座谈会,部分参会的房企计划近期在银行间市场注册发行债务融资工具,意味着房企境内发债的政策或有所松动。
座谈会后,众多房企密集发行中期票据和超短融资券。据不完全统计,11月10日以来,共有25家房企及城投企业宣布在银行间市场融资,所涉金额达287.8亿元,数额及发行企业数量相对较高。
值得注意的是,11月11日,保利发展拟发行20亿元中期票据,将银行间债券市场的融资主体从城投扩展到主流房企,随后,光明地产和招商蛇口等纷纷公告拟发行中期票据和超短融,企业融资“冰冻”状态有所缓解。
与此同时,本轮房企融资审批速度也明显加快,小商品城11月10宣布拟发行的10亿元超短融计划,已经于11月15日发行完成,发行周期仅为5天。
多家房企中票、短融等债券融资计划的设立成功,预示目前银行间债券市场融资口子已经松开,未来资质良好,信用较高的企业特别是国企央企也有望加入发债的队伍。但是依靠政府信用背书,已成功发行的企业均是城投公司或央企国企,且主体和债券的评级相对较高,未来是否能扩大发债主体至其他类型的企业仍有待观察。
图:11月10日以来房企拟进行的银行间债券发行计划

数据来源:CRIC整理
03
按揭贷款提速,房企销售回款压力得以缓解
银行间市场融资回暖的同时,9月底央行窗口指导银行贷款有序发放,个人按揭贷款额度紧张的问题已得到初步缓解。
11月10日,央行公布2021年10月个人住房贷款统计数据,数据显示,2021年10月末,个人住房贷款余额37.7万亿元,当月增加3481亿元,较9月多增1013亿元。这是央行首次单独发布个人住房贷款单月数据,维稳信号明显。
从1-10月房企到位资金来看,个人按揭贷款10月单月到位金额2554亿元,同比增1.0%,增速自6月以来首次转正,这也意味着按揭贷款发放明显提速,未来开发商销售回款压力将得到有效缓解。
虽然当前政策风向缓和以及个人按揭贷款发放提速,但仍未明显传导到企业贷款方面,金融机构对开发企业的信心重塑仍需时间。1-10月的企业端贷款仍显不足,10月新增企业中长期贷款2190亿元,同比少增1923亿元;而从10月的房企到位资金来看,其中国内贷款1378亿元,同比减少27.2%,降幅较9月扩大2.3个百分点,房企的开发贷、信托贷款方面的融资放松仍需时间。
图:2019年以来房地产开发企业到位资金:国内贷款(万亿元)

数据来源:统计局、CRIC整理
实际上,此次政策边际放松的口子不会开得太大,当前房企的流动性问题发酵仍在持续,加之政策在预售资金层面监管从严,房企仍面临着层层限制。
政策密集发声意图维稳,当前融资端口的破封窗口期也仅是对经营状况良好、资产优质的房企而言。因此,对于绝大部分房企来说,只有积极推动自身降负债,并加大现金回款保证企业资金链安全,才能更好的把握接下来的窗口机会。
声明:本文由入驻焦点开放平台的作者撰写,除焦点官方账号外,观点仅代表作者本人,不代表焦点立场。


