从43万套问题房源压顶到交房即办证,呼市楼市有新变化,但…
扫描到手机,新闻随时看
扫一扫,用手机看文章
更加方便分享给朋友

刚刚过去的9月,呼和浩特房地产遗留问题传来新进展:
截至9月末,呼和浩特市共转办45个“回迁难”“入住难”项目,涉及住宅43030套,已完成40个项目,涉及住宅39479套;梳理出房地产遗留问题项目692个,其中涉及“办证难”项目545个,已解决535个。
房地产遗留问题攻坚解决已经持续了3年,是一项实实在在的惠民举措,一路走来,有许多关键节点政策变动和关键项目值得标记,下面血拼哥带大家一起回顾,并且来谈谈受此影响楼市来的一些变化。首先,房地产遗留问题是内蒙古自治区的集体行动,呼和浩特是比较典型遗留问题项目多发城市。其次,来看呼和浩特每年的具体行动,真的是教科书式的层层递进,踏实办事。
01
呼和浩特市出台了《关于2019年解决城镇国有土地上房屋权属登记等历史遗留问题的通知》,由呼和浩特市住建局牵头负责解决“回迁难”“入住难”问题。
呼和浩特发布“53号文件”, 形成了“并联审批”“费证分离”“以函代证”等政策体系,实行“台账化管理、项目化施工、全程化监督”工作机制,全力推动解决群众“办证难”“回迁难”“入住难”问题。

02
呼和浩特启动“四个百日行动”,即从2019年7月1日至10月9日,利用100天时间,基本消除房地产市场、建筑领域行业乱象,解决房地产项目遗留问题并取得阶段性成果,严厉惩处违法违规行为,全力解决房地产项目遗留问题和市场乱象。
年内基本解决符合‘53号文件’办理条件的办证难问题。”
03
呼和浩特市遗留办共转办46个(含金川项目1个)“回迁难”“入住难”项目,涉及住宅面积约441.16万平方米,住宅套数43573套。截至目前,已解决32个项目,共涉及住宅面积约345.52万平方米,住宅套数33772套,并已陆续办理交房手续。剩余14个项目,除2个涉法涉诉项目停工外,按照施工进度计划于2021年底前全部解决。
针对未能如期回迁入住的、开发企业无能再开工续建的、一房多卖等涉案、土地手续/资金问题等,都进行了分门别类处理,方便下一步推进解决。
01
根据2020年4月的一项数据披露,本次共有151个项目可以办房本,其中赛罕区占比最多,达到56个,新城区次之为36个,玉泉区31个,回民区20个,金川开发区8个。

01
呼和浩特市自然资源局领导表示,2021年将充分发挥职能作用,围绕社会关切和优化营商环境重点任务,向社会各界郑重承诺,年内将为民为企办4项实事,其中包括持续做好房地产等遗留问题化解工作,明确:
“12月底基本解决房地产项目遗留问题,分户登记做到符合登记条件、有办证需求的应发尽发;产业遗留项目6月底基本清零;研究制定商业遗留项目政策措施,逐步化解商业项目遗留问题。”
呼和浩特发布《呼和浩特市不动产登记中心关于进一步加快办理房地产历史遗留项目不动产登记的通告》
02
根据《呼和浩特市房地产遗留项目不动产转移登记(分户)实施方案》的要求,我市四区及经济开发区在街道办事处分别设立40个不动产驻社区遗留项目(分户)受理站,税务部门设立20个不动产驻税务遗留项目(分户)受理站(包括市四区不动产登记服务大厅原有的5个受理点),深入一线为民办事。
并推出 “夜市办”“周末办”等“十办”便民举措,为呼和浩特市房地产遗留项目尽快办证开设绿色通道。
03
据介绍,截至5月底,已累计解决遗留问题项目549个,涉及住宅面积4998.70万平方米、45.91万套,台账内解决占比91.76%,台账外占比94.88%。
01
按照有关部门规划,遗留项目集中办证工作年底结束,9月30日后将不再享受绿色通道、限时办结等各项便利措施。截至目前,呼市535个房地产遗留项目已完成首次登记(大房本),具备办理不动产转移(分户)登记的条件,材料齐全,60分钟即可办结发证。
9月底数据,呼和浩特共梳理出房地产遗留问题项目692个,其中涉及“办证难”项目545个,已解决535个。
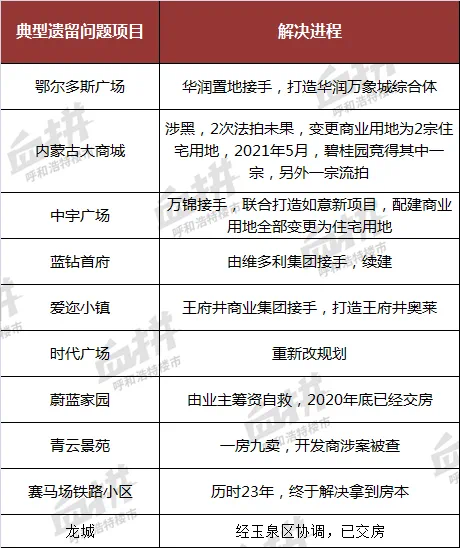
在房地产遗留问题解决过程中,不少呼市人耳熟能详的、坑害了业主的烂尾停工项目,获得解绑、重生,列举分析部分解决结果,有些已经是“较好的结局”,有些逆天改命,青云直上。

2021年9月17日,呼和浩特市住建局联合自然资源、行政审批、税务等职能部门起草印发的《呼和浩特市新建商品房“交房即交证”试点实施方案》正式实施,标志着首府工程建设项目审批制度改革和新建商品房“交房即交证”改革工作加快推进。
01
9月,玉泉区金地名京项目,作为呼和浩特排名前列交房及交证改革试点项目,顺利交房办证。
02
10月,金川万枫美利山项目,即将实现交房即办证。

从房地产遗留问题压顶,43万套房子无房本,到现在交房即办证,呼和浩特房地产市场越来越规范、有秩序,这是毋庸置疑的。今年以来,在土地招挂拍、预售备案制度、营销宣传、信贷调整上,呼市也在不断拧紧水龙头。目前来看,国家层面“房住不炒”坚定不动摇,越来越多行业参与者意识到,这一次的调整不是过去的短时间调控政策,而是一次足够改变“趋势”的大动作、大洗牌。特别是三季度,主要的楼市政策都已经释放,年前楼市不会变,也不会松动,这也就意味着今年我们遇到的所有从土地端、新房、二手、信贷端的变化,现在什么样,年底前还什么样。住房,关系千家万户,从现在起,就是要回归行业本身的社会意义。房子的社会意义是什么呢?是为城市社会的各个阶层,提供生活、休闲、生产、社交的美好场所。大家买房的动力,只有一种是经久不息的,那就是追求更好的生活方式。未来开发商还是二手房的房东,可能都要在这方面下功夫,才能俘获人心,收割房票。不过一个客观的事实或者说考验,也摆在呼和浩特市场面前:今年6月份开始,整个首府楼市都进入了调整期,金九银十这样的传统行业旺季也没能扭转趋势,并且伴随房地产遗留问题的解决,大量的二手房入市,加上新房供应井喷,挤兑效应明显。在8月的房企价格战小幅收割一波购买力之后,9月市场再度疲软了,虽未寒冬,市场已经和这天气一样“冰”上了。有两个数据大家可以关注下:
2021年2月,呼和浩特商品房上市面积147.45万平方米,同比上涨50774.83%,环比上涨68.51%。其中商品住房上市面积为135.88,环比上涨73.87%。
根据易居呼和浩特数据,截至2021年9月,全市存量面积240万㎡以上,去化周期10个月,商品住宅市场呈现供大于求的情况,比例为1:7。

去年这个时候,血拼哥曾经和多个网友聊天,建议他们把手头的二手房出手,普遍是质疑和犹豫的,但现在来看,我们绝不要低估这轮调整的决心啊。
作者:地产扒贤王
责任编辑:不才小拼仔
注:部分内容整理自内蒙古日报、呼和浩特新闻网、正北方网、房管局数据、易居呼和浩特数据,内容整理不易,如需转载请联系我们授权
声明:本文由入驻焦点开放平台的作者撰写,除焦点官方账号外,观点仅代表作者本人,不代表焦点立场。


