居家养老正当时,风口之下物企还有多少机会?
扫描到手机,新闻随时看
扫一扫,用手机看文章
更加方便分享给朋友
来源:丁祖昱评楼市
近日,民政部和财政部两部门联合印发《关于组织实施2021年居家和社区基本养老服务提升行动项目的通知》,确定北京市朝阳区等42个地区实施2021年居家和社区基本养老服务提升行动项目,并给予中央专项彩票公益金支持。聚焦各省市,已有内蒙古、安徽、山西等地明确推进实施社区居家养老服务。
自2020年4月,国务院印发《关于推进养老服务发展的意见》,指出要探索“物业服务+养老服务”模式以来,物业管理作为居民生活服务的“最后一公里”被反复提及。
同年11月,六部委联合发布了《关于推动物业服务企业发展居家社区养老服务的意见》,推动和支持物业服务企业积极探索“物业服务+养老服务”模式。
紧接着,2021年3月,“十四五”规划纲要提出,完善社区居家养老服务网络,推动专业机构服务向社区延伸,整合利用存量资源发展社区嵌入式养老。社区嵌入式养老是目前物业服务企业提供养老服务的主要类型。
从政策密集出台可见,物业服务企业将服务范围延伸到养老,已是大势所趋,但物企养老业务仍然处于起步阶段,未来还有很长一段路要走。
01
2050年老年人口总量或超过4亿人
中国人口老龄化问题迫在眉睫。
“七普”数据显示,我国60周岁及以上老龄人口数达到2.64亿,占总人口比重的18.70%,其中65周岁及以上老龄人口1.61亿,占总人口比重的13.50%,即将步入深度老龄化社会。同时,总人口逐渐实现零增长并开始负增长,人口老龄化将进一步加速。
预计到2050年,老年人口总量将超过4亿,或接近5亿,老龄化水平逼近35%。中国将成为世界上老龄化最严重的国家之一,这意味着届时全世界每5个老人之中就有1个来自中国。
图:2011-2020年65岁及以上人口数量及增长率

数据来源:国家统计局、中物研协
从养老产业市场空间来看,随着老龄人口规模和人均收入水平的不断提高,养老市场规模得到了快速发展,2020年中国养老产业市场规模约7.7万亿元,同比增长约11.76%。
未来的10年,随着建国后的第二代“婴儿潮”即将步入老龄人群,养老市场将进入一个更加高速的增长阶段。老年人口将是40后刚需老人、50后未富先老人群、60后边富变老人群并存局面。预计在2030年,养老产业规模将超过22万亿元,年复合增长率将超过16%。
图:中国养老产业市场规模及预测(万亿元)

数据来源:中物研协
02
社区养老服务市场空间待挖掘
基于养老产业的春天加速到来,百强房企中涉足养老产业投资的已有68家,百强房企外另有48家主流房企涉足。
聚焦社区养老服务方面,据中物研协统计,2020年,百强企业布局社区养老服务的比例为22%,较上年下降2个百分点。把时间线拉长,2015-2020年度,该比例整体维持在22%左右,尚无明显增长趋势。
这意味着,百强企业在社区养老服务的布局依旧有限,当前物业服务企业深入社区养老服务还未出现明显的发展趋势。
从社区养老服务收入来看,2020年,百强企业社区养老服务收入总值为5.66亿元,较上一年增长45.51%,2015年-2020年年复合增长率达到107.20%。但目前,涉足社区养老服务的企业近九成集中在行业头部公司。
实际上,社区养老服务仍有很大的市场空间待挖掘。中物研协一组数据显示,2020年百强企业社区养老服务收入占社区服务总收入的比例仅为1.78%,较2019年的1.53%增加0.85个百分点,社区养老服务收入正在逐步提高。
图:2015-2020年百强企业养老服务收入、均值及占比(亿元)

数据来源:中物研协
03
物企养老尚处于起步期
聚焦物管企业,据克而瑞物管不完全统计,目前上市物企及其关联企业中,有24家企业已经开展养老业务。只是其中17家尚在关联公司或母集团旗下进行运作,并且部分已经形成独立的养老品牌。而直接由物企开展养老业务的尚且只有7家。
从业务进展情况来看,多数企业养老业务开展在2017年之后,7家物企中有5家企业仍处于业务落地阶段,除绿城服务由于母集团的养老业务发展比较早,相对成熟之外,整体物企养老业务发展的还比较薄弱。
目前,物企养老项目只是在一、二线城市经营,北上广、苏杭、成渝等都是企业开展养老业务的重点城市。
实际上,社区居家养老可分为两种服务类型,一种是社区或街道养老中心(也可归为养老机构的一种),一种是直接上门服务。养老机构、社区养老中心均可为居家养老提供团队、技术支撑,通过这两类养老机构为居住在社区内的老人提供上门服务。
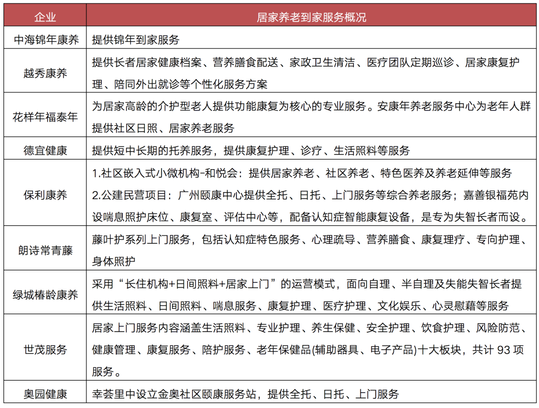
据克而瑞物管盘点,目前提供上门服务的企业有9家,这部分业务的更契合社区居家养老,足不出户便可以享受到全方位的生活和健康照料。
目前开展的服务内容中,面向特殊类型长者的服务是一大特色,比如认知症照护,提供常规的康复医疗、生活照料、膳食配送、陪护服务等,基本可以满足长者日常的健康管理和生活需求。
表:提供居家养老到家服务的企业及内容

资料来源:企业官网、公开资料、克而瑞物管整理
我国人口发展迎来新格局,按照当前趋势推测,到2023年左右,我国老龄化水平将超过20%,养老产业空间巨大。尤其是在“十四五”规划中明确提出完善养老服务体系,未来十年养老产业将加速进入发展快车道,市场规模将大幅扩容,并有望超越地产开发主业。
社区居家养老,作为一项全新的养老探索,政策的东风已至,对于行业发展至关重要的是配套发展,而物业作为小区“管家”,更接近需求端,“物业+养老”让社区养老更轻松便捷,但物业公司的养老业务还在落地过程中,未来还需要政策以及企业落实细节服务。
声明:本文由入驻焦点开放平台的作者撰写,除焦点官方账号外,观点仅代表作者本人,不代表焦点立场。


