呼和浩特力推交通建设:2035年市四区地铁全覆盖
扫描到手机,新闻随时看
扫一扫,用手机看文章
更加方便分享给朋友
来源:正北方网
正北方网讯(北方新报正北方网记者 郝儒冰) 10月23日,北方新报正北方网记者从呼和浩特市交通运输局了解到,根据呼和浩特市综合立体交通网规划,首府将在现有轨道交通1、2号线的基础上,未来积极推动轨道交通3、4、5、6号线规划建设,实现2035年市四区轨道交通全覆盖,城市轨道交通与高铁站、新机场衔接顺畅、换乘高效。
北方新报正北方网记者了解到,按照市委、市政府及自治区交通运输厅关于推进交通运输规划编制工作的安排部署,呼和浩特市交通运输局组织开展了《呼和浩特市综合立体交通网规划(2021-2035年)》(以下简称《规划》)编制工作,并对规划内容进行公示,规划范围为呼和浩特市全域,规划对象涵盖铁路、公路、民航、轨道、管道、水运、邮政等基础设施规划建设,规划期限为2021至2035年,远景展望到本世纪中叶。
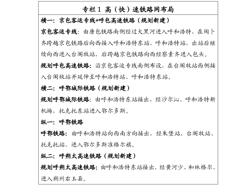
其中,首府在现有铁路网规划基础上,强化呼和浩特市向东、向西协调发展,加快“呼包鄂乌”内部便捷连通,打通呼和浩特市向南融入中原城市群的高铁出口,以京包客运专线、呼鄂铁路为基础,规划新增呼朔太高速铁路、呼包高速铁路、呼鄂城际铁路形成“两横两纵”的高(快)速铁路网(如图1),到 2035 年,实现“呼包鄂乌”城市群之间1小时通行,首府与自治区各盟市行政中心快速连接,呼和浩特市与京津冀、长三角、成渝经济圈,山西中部、中原地区、长江中游等组群,兰西、宁夏沿黄等组团快速衔接。
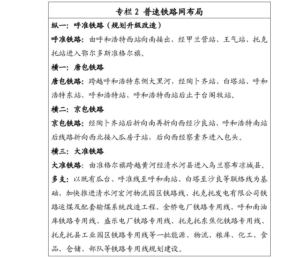
同时,加速推进呼和浩特市普速铁路发展建设,打通疏港、进企、入园铁路“最后一公里”,补齐铁路货运服务短板,以京包铁路、唐包铁路、呼准铁路、大准铁路为基础,以联络线及各行业专用线为补充,构建客货并举、干支结合的普速铁路网。形成“一纵三横多支”的普速铁路网布局(如图2)。
市域铁路则将推进呼和浩特市市域铁路规划建设,主要为中心城与远郊新区、城市外围组团、旗县、城镇间提供中长距离通勤、商务、休闲服务为主的运输方式,规划期内规划建设开通二条市域铁路,连通武川县及清水河县,到2035年,实现呼和浩特市区所有旗、县、区全部通铁路,居民出行更加便捷、高效。(如图3)
在呼和浩特市综合立体交通网总里程中,公路网占比87%,公路网布局初步形成,未来将继续发挥高速公路在公路网中的骨架作用,提高高速公路网密度,提升高速公路辐射水平,进一步提高国省干线乡镇覆盖率。
其中,高速公路在呼和浩特市现有G6、G7、G59、G5901、G18、S31、S24基础上新增S27呼和浩特至鄂尔多斯高速公路、S29呼和浩特至凉城高速公路、S49呼和浩特至武川高速公路、S43呼和浩特机场高速公路、S43呼和浩特机场至清水河高速公路(如图4),形成“一环四横六射”的高速公路网布局形态。到2035年,高速公路路网密度达4.52公里/百平方公里,实现呼和浩特市各旗县全部通高速,呼和浩特市与相邻城市全部通高速,县级行政中心15分钟上高速。
普通国省干线在现有G109、G110、G209、G241、G512、S101、S102、S103、S104、S105、S311、S315的国省干线公路网基础上,规划新增G628、S612、S613(根据与《内蒙古自治区综合立体交通网规划》对接初步拟定编号,待上述规划印发后,本规划进行相应修编),规划新建 G512、规划延长S315,规划升级改造G110、G109、G209、G241、S101、S102、S103、S104、S105、S311、S315中低等级路段,形成覆盖全市 9 个旗县区、45个乡镇,通达全市37个AAA级及以上旅游景区的“五横四纵五联”国省干线公路网布局形态(如图5),与高速公路网络共同构成复合交通通道。到2035年,普通国道全部达到二级及以上水平,其中一级比重达到92%,普通省道二级及以上比重达到100%,实现县级行政中心15分钟上国道。
农村牧区公路方面,畅通城乡交通运输连接,推进县乡村(户)道路连通,解决好群众出行“最后一公里”问题,到2035年,实现全市所有45个乡镇通二级及以上公路、所有行政村通等级路,所有自然村通硬化路。
同时统筹推进以呼和浩特新机场为核心,以武川县通用机场、清水河县通用机场、土默特左旗通用机场、托克托县通用机场及和林格尔县通用机场为支撑的连通国际、通达全国、覆盖全区的航空网络布局(如图6),到2035年,实现呼和浩特市所辖各旗、县、区行政中心一小时到机场。
北方新报正北方网记者了解到,在呼和浩特市现有轨道交通1、2号线的基础上,首府将对线网进行补充、加密、延伸,进一步串联西部、东部、南部区域,使轨道交通形成网络,未来积极推动轨道交通3、4、5、6号线规划建设,提升首府城市地位及竞争力,增强城市发展新活力,以打造“轨道上的青城”为目标,推动城市轨道交通与铁路网融合发展,形成全方位、多层次、多制式、少换乘的便捷高效轨道交通网络体系。到2035年,呼和浩特市四区轨道交通全覆盖,城市轨道交通与高铁站、新机场衔接顺畅、换乘高效。
其中,1号线为东西骨干线,设站27座,线路主要沿新华大街敷设,二期线路由西二环站接出,沿伊利健康谷内部的鄂尔多斯西街、新华西街、国创北街向西敷设,止于绕城高速与土默川路交叉口。
2号线为“L”型骨干线,设站27座,线路始于东北部黑土凹组团,沿成吉思汗大街、气象局西路、锡林郭勒路、金桥路敷设,止于南部金桥片区。
3号线为“L”型骨干线,设站29座,线路始于西二环以东章盖营组团,自西向东沿包头大街、阿尔山路、保全街、满洲里路、百合路敷设,止于科技城片区。
4号线为南北向加密线及机场线,设站22座。中心城段全长17公里,设站17座,沿兴安路敷设;机场段设站6座,线路始于毫沁营片区,止于规划呼和浩特新机场。
4号线支线设站6座,线路由4号线机场段阳光大街站接出,衔接和林新区启动区、盛乐园区,沿云鲲西街、金盛路、盛乐北街、盛乐大街敷设,止于蒙牛乳业总部。
5号线为东西向加密线,设站30座,线路始于裕隆工业园区,沿云中路、鄂尔多斯大街、东二环、如意和大街敷设,止于东部姜家营组团。
6号线为南北向加密线,设站16座。线路始于2号线换乘站呼和浩特体育场站,沿成吉思汗大街、草原明珠路、呼钢东路、畜科东路、南二环敷设,止于南湖湿地公园附近。
声明:本文由入驻焦点开放平台的作者撰写,除焦点官方账号外,观点仅代表作者本人,不代表焦点立场。


